All rights reserved. No part of this publication may be reproduced, stored in a retrieval system or transmitted in any form or by any means, electronic, mechanical, photocopying, recording or otherwise, without the prior written permission of the publishers and copyright holders.
Neither the publishers nor the authors can accept liability for the use of any of the materials or methods recommended in this guidance or for any consequences arising out of their use, nor can they be held responsible for any errors or omissions that may be found in the text or may occur at a future date as a result of changes in rules, laws or equipment.
This document is a ‘work in progress’ that will be updated regularly. As such, ringers are advised to access this guidance directly from our website to ensure they are always accessing the most up-to-date version, rather than bookmarking and accessing a previous version. For that reason, ringers considering printing these documents should be aware that the version they print may become out-of-date quite quickly.
© British Trust for Ornithology. Last updated: 18.12.2024
Chapter contents
List of figures
- Figure 1.1: Endorsement application process flowchart (T- and C-permit holders)
- Figure 1.2: Endorsement application process flowchart (A- and S-permit holders)
- Figure 1.3: Example of a ringing permit
- Figure 1.4: Example of the types of restrictions that can be added to ringing permits
- Figure 1.5: Chaffinch with ‘scaly leg’
- Figure 1.6: Great Tit with avian pox
List of tables
- Table 1.1: Key dates in the licensing year
- Table 1.2: Common open-nesting passerines/near-passerines
- Table 1.3: Common cavity-nesting passerines/near-passerines
- Table 1.4: Common birds of prey
- Table 1.5: Common waders and gamebirds
- Table 1.6: Common waterfowl
- Table 1.7: Common colony-nesting seabirds
- Table 1.8: Common cliff-nesting seabirds
- Table 1.9: Common herons and egrets
- Table 1.10: Risk assessment table for endorsement categories
- Table 1.11: Minimum thresholds - full-grown endorsement
- Table 1.12: Minimum thresholds - pullus endorsement
- Table 1.13: Minimum thresholds - mist net endorsement
- Table 1.14: Minimum thresholds - whoosh net endorsement
- Table 1.15: Symbols used in the ring size table
- Table 1.16: Ring size list
- Table 1.17: Species Alerts for commoner species
- Table 1.18: Species which are specially protected in the breeding season and which do not appear in
- Table 1.19: Specifications of rings in current use
1.1 Ringing and the law
The licensing element of the Ringing and Nest Record Schemes is funded via a contract with the Statutory Nature Conservation Bodies (SNCBs), on whose behalf the BTO issues ringing permits and, in England and Scotland, Schedule 1 permits. This role is delegated to the Trust via the Organisational Licence received from each SNCB (Natural England, NatureScot, Natural Resources Wales, the Department of Agriculture, Environment and Rural Affairs, Northern Ireland). For the Republic of Ireland and the Isle of Man, additional licences are required in addition to the BTO ringing permit (see relevant sections below).
1.1.1 England, Scotland, Wales
The Wildlife and Countryside Act 1981 (as amended) makes it illegal:
- to take any wild bird (Part I, 1(1)(a)).
- to use for the purpose of taking any wild bird “any form of artificial lighting or any mirror or other dazzling device” (Part I, 5(1)(c)(vi)).
- to use “for the purpose of killing or taking any wild bird, any sound recording or any live bird or other animal whatever which is tethered, or which is secured by means of braces or other similar appliances” (Part I, 5,(1)(d)).
- to use “any net for taking birds in flight” (Part I, 5(5)).
- to use “for taking birds on the ground any net which is projected or propelled otherwise than by hand” (Part I, 5(5)).
- to use “any mechanically propelled vehicle in immediate pursuit of a wild bird for the purpose of killing or taking that bird” (Part I, 5(1)(e)).
Furthermore, it is an offence, liable to special penalty:
- to disturb intentionally “any wild bird included in Schedule 1 while it is building a nest or is in, on or near a nest containing eggs or young” or
- “dependent young of such a bird” (Part I, 1(5)(a) and (b)).
However, two provisions in Part I, 16(5) indicate in clauses (b) and (a), respectively, that a licence to “take wild birds for the purpose of ringing or marking or examining any ring or mark” “may be granted either to persons of a class or to a particular person” and that any licence “may be, to any degree, general or specific”.
Furthermore, Section 16(1) (a) (b) and (c) of the Wildlife and Countryside Act 1981 (as amended) empowers the SNCBs to grant licences to disturb for scientific purposes, for the purpose of ringing or marking or examining any ring or mark and for the purpose of conserving wild birds, birds included in Schedule 1 of the above Act while they are building a nest or are in, on or near a nest containing eggs or young and to disturb dependent young of such birds.
‘Persons of a class’
This provision enables the Country Agencies to license the BTO as representing all BTO ringers; that is as ‘persons of a class’. The ringing permit that the BTO issues to its ringers is, in effect, two documents in one. Its first function is to indicate that the holder has legal cover for ringing activities under the licence issued to the BTO annually by the respective SNCBs. The second function is to indicate the degree of ringing proficiency and range of qualifications of the holder.
‘General or specific’
This provision enables the BTO to issue permits which are appropriate to the experience of the holder. The permits issued by the BTO range from those allowing the holder to target all species of adult and pullus, to one which restricts the holder to a single species (for example, allowing only adult and pullus Blue Tit to be ringed).
1.1.2 Northern Ireland
The Wildlife and Countryside Act 1981 (as amended) does not apply in Northern Ireland. Birds (and other wildlife) in Northern Ireland are protected by the Wildlife (Northern Ireland) Order 1985 (amended 1995). This replaces previous wildlife legislation in Northern Ireland and performs a similar function to the Wildlife and Countryside Act 1981 with respect to the requirement for licensing to catch and ring birds.
The BTO Ringing Permit is valid in Northern Ireland. A separate licence is required by all ringers (resident or otherwise) undertaking the following activities in Northern Ireland; these can be obtained from the Department of Agriculture, Environment and Rural Affairs, Northern Ireland:
- Ringing pulli of species listed on Schedule 1 of the Wildlife (Northern Ireland) Order 1985.
- Fitting any mark other than a metal BTO ring or standard colour rings.
- Cannon netting, whether or not the endorsement holder is resident in the province or not, requires a separate licence. The applicant should provide a copy of their valid BTO permit, including their cannon-net endorsement, before cannon nets can be used. Ringers who require such a licence should apply to the Department of Agriculture, Environment and Rural Affairs, Northern Ireland with a copy of their valid BTO cannon-netting endorsement.
1.1.3 Republic of Ireland
The law relevant to ringing and marking birds in the Republic of Ireland is Section 32 of the Wildlife Acts 1976 to 2018. A licence (in addition to the BTO ringing permit) is required to mark or tag any wild bird in the Republic of Ireland. Applications should be made to the National Parks and Wildlife Services (NPWS) of the Department of the Environment, Heritage and Local Government
While BTO receives some funding from NPWS to administer the Ringing Scheme in the Republic of Ireland, no Organisational Licence is issued and all licensing pertaining to conventional ringing activities is therefore administered directly by NPWS, in consultation with the relevant District Conservation Officers. All decisions are informed by the endorsements and restrictions detailed on the BTO permit of the ringers in question, ensuring that welfare checks and balances are all in place and consistency is maintained across the Ringing Scheme. The majority of Special Methods licensing is undertaken by the Health Products Regulatory Authority (HPRA). A separate licence, issued by NPWS is required to ring specially protected species (Schedule 2). See Schedule 1 / Schedule 2 for more information.
Conventional metal ringing - To be able to ring birds in the Republic of Ireland, a licence from NPWS To Mark or Ring Birds or Wild Animals is required under Section 32. The licence will permit all activities detailed by the endorsements and restrictions on the BTO ringing permit; this is a basic requirement and ringers may need one, some or all of the following licences in addition, depending on the activity.
Schedule 2 - Additional applications to NPWS To Mark or Ring Birds or Wild Animals are required under Section 32 for each relevant species. See Schedule 1 / Schedule 2 for full details.
Special Methods - The majority of Special Methods licensing is undertaken by the Health Products Regulatory Authority (HPRA). See Special Methods for full details.
Photography and filming - Even with a pullus endorsement, an additional NPWS licence To Photograph or Film a Protected Wild Animal or Bird is required under Section 22 (9)(f) to photograph or film active nests or nestlings of any wild bird, with the exception of nest cameras if fitted prior to the nest being active. No licence is required to photograph or film ringing activities that do not include nests or nestlings.
Nest recording - An NPWS Licence to Take Nests or Eggs of Wild Birds under Section 22 (9)(d)) will be required to record nests. Note that additional licensing will be required for Schedule 2 species (see Schedule 1 / Schedule 2).
Audio lures and model/stuffed decoys - No additional licence is required to use audio lures and decoys. If, however, use is prevented by restrictions applied to the BTO permit, these must be adhered to and ringers will not be able to use them.
Taking nests or eggs - A licence is required from NPWS To Take Nests or Eggs of Wild Birds under Section 22 (9)(d) for removing nests and/or eggs (alive or dead).
Keeping bird remains - Keeping remains of any dead birds found is an offence under Sections 23, 34 and 48 without a NPWS Wildlife Dealer's Licence under Section 48. There may be the need to register as a Wildlife Dealer after applying for this licence.
1.1.4 Isle of Man
In the Isle of Man, the law relevant to ringing and marking birds is Section 16 of the Wildlife Act 1990. As well as the BTO ringing permit, an additional licence, issued by the Manx Department of Environment, Food and Agriculture, is required. A separate licence, issued by the Manx Department of Environment, Food and Agriculture is required to ring specially protected species. See Schedule 1 / Schedule 2 for more information. Ringers wishing to carry out fieldwork in the Isle of Man should complete the form available avian influenza guidance.
1.1.5 Ringing at sea
In England, the Marine Management Organisation (MMO) is responsible for wildlife licensing at sea from the low water mark out to 200 nautical miles); see further information and how to apply. Natural England is responsible for licensing activities in the intertidal zone. A licence may be required for any ringing of birds that takes place within the English marine area.
We are currently awaiting confirmation from the MMO regarding licensing for any activities associated with oil and gas, as this may fall within the remit of OPRED (Offshore Petroleum Regulator for Environment and Decommissioning).
In Wales, ringing activities that take place offshore are licensed by the National Resources Wales Marine Licensing Team.
We are also confirming the licensing situation elsewhere, and will update this section when we have further information.
1.1.6 Wildlife crime convictions
You cannot be issued with a ringing permit if you have been convicted of a wildlife crime on or after 1 January 2010, unless your conviction is spent, or a court has discharged the conviction absolutely. You must inform the BTO as soon as possible if you, or any of your agents or helpers, are subject to disciplinary action by your professional membership body or criminal proceedings for any wildlife-related offences.
1.1.7 BTO Code of Conduct
BTO staff, members, volunteers and all those associated with BTO, including members of the ringing and nest record schemes, must follow the BTO Code of Conduct. This ensures that BTO and the Ringing Scheme are welcoming to all, and that the BTO and the Ringing Scheme will not be brought into disrepute. Failure to do so may result in sanctions, which for licensable activities such as ringing and disturbance of Schedule 1 species can include a permit being revoked. Any behaviour that goes against the Code of Conduct will be investigated under BTO’s Complaints Policy.
1.2 Permits, endorsements and restrictions
Table 1.1 Key dates in the licensing year
| January-March | Ringing permit renewals take place |
| February | Email is sent to Ringing Group and Partnership secretaries regarding group renewal and to A- and S-permit holders regarding ring rebate/refund |
| 28 February | Deadline for ringing data to be received by BTO; anyone who has not submitted by this date forfeits their ring rebate/refund |
| 31 March | If not renewed by this date, ringing permits expire (all permit categories) |
| April | Email is sent to permit holders who have not renewed and to trainers to let them know if their T- and C-permit holders have resigned or allowed their permit to lapse, so that rings can be returned, if applicable, from C-permit holders |
| 30 April | Deposit voided for C-, A- and S- permit holders if they have not renewed or resigned; after this date, ringers will need to reinstate their permit rather than renew it |
| May | Ring refunds/rebates are paid to ringers |
| November-December | Schedule 1 renewals take place |
| 1 December | From this point, new T-permit holders and T-permit holders being upgraded to C-permit holders will pay for the following year’s permit and not have to renew their permit in January |
| 31 December | Deadline for Schedule 1 renewal forms to be received Deadline for Special Methods reports on the calendar year to be received Deadline for Colour Ringing report and renewal forms to be received |
1.2.1 Types of ringing permit
BTO issues ringing permits on behalf of the Statutory Nature Conservation Bodies (SNCBs; Natural England, Natural Resources Wales, NatureScot, and the Department of Agriculture, Environment and Rural Affairs, Northern Ireland). This role is delegated to the Trust via an Organisational Licence received from each SNCB. BTO also issues ringing permits for ringers in the Republic of Ireland and the Isle of Man. However, ringers in these areas also require an additional permit issued directly by the National Parks and Wildlife Service (Ireland) or the Manx Department of Environment, Food and Agriculture respectively. See Section 1.1 for further details.
There are four classes of ringing permit. All ringers start out as a Trainee and hold a T permit. Once enough experience has been gained in one or more modules, ringers progress to a C permit and then an A permit. Should they wish to, an A-permit holder can apply to become a Trainer (S permit), either immediately or after a period of time.
T permits (Trainees)
All ringing activities undertaken by Trainees must be supervised by a suitably qualified ringer - either a Trainer (S-permit holder) or a C- or A-permit holder in possession of a Helper Endorsement; Trainees cannot operate unsupervised under any circumstances. All Trainees have a formal Trainer, who is responsible for overseeing all of their ringing activities and training. Trainers are qualified ringers who have undergone an additional assessment to demonstrate that they have the necessary interpersonal skills to manage the training and development of ringers who are yet to qualify to be fully independent (Trainees and C-permit holders).
The first step to becoming a ringer is to find a Trainer. The ‘Ringing Trainers Map’ on the BTO website shows the location of all Trainers, along with a summary of the species groups they can train people in and indicates those who are currently taking on new Trainees. Any potential ringer will need to register for a My BTO account, sign up for the Ringing Scheme and answer some questions about their interest in training to ring before being able to access the map to locate available Trainers in their area who can be contacted directly via the map.
The Ringing Trainers Map map is available to all ringers via their own My BTO page on the BTO website. T- and C-permit holders who need to change their Trainer can also contact available Trainers via this map. See the website for the full instructions for accessing the Ringing Trainers Map.
If the Trainer is in a position to take on the new Trainee, they can then arrange some taster sessions. Once the Trainer is satisfied that they have some aptitude for ringing, are committed to training and feels that the Trainer/Trainee relationship will be compatible, an application for a T permit can be made. The T-permit application form is available in the Ringing Hub, but note that the Trainer will need to access the form and pass it on to the Trainee when they agree to take them on, as this page is restricted to ringers with a current ringing permit. There is the option to add a subscription to the BTO journal Ringing and Migration when applying for a T permit.
Once the application has been processed, a welcome email is sent to the Trainee, along with their new ringing permit, by default with permit number T/0000.
Ringers under the age of 18
There is no minimum age for applying for a T-permit. If the potential ringer is under the age of 18, they (or a parent/guardian) are asked to contact the Licensing Team directly, rather than using the Find-a-Trainer map, to ensure that the BTO can meet its safeguarding obligations to young people. Please see the Safeguarding and Young Persons’ Training Endorsement sections of this document as their Trainer must hold a YPTE and a Parent/Guardian Consent form is required as part of the T permit application process. Trainers without a YPTE can offer a taster session to someone under the age of 18, but must acquire a YPTE before formal training can begin. All ringers, not just Trainers, should be aware of, and follow, the ringing safeguarding guidance. The main points to note are that there should be more than one adult present when ringing with a young person, and that any ringer who meets the threshold for regular contact with a young person will need to undergo a check, regardless of whether they are the official Trainer.
Record keeping and progression
T-permit holders are encouraged to keep a record of their ringing activities (in particular the number of birds extracted) as evidence to support their application for endorsements which will allow them to operate independently in the future. In most cases, numbers of birds ringed and processed (but not necessarily extracted) should be available via DemOn, but only where initials have been recorded and the T-permit holder has the relevant access.
Each year, prior to permit renewals, Trainers are encouraged to discuss the progress of their Trainees and their aims for the following year with them. Once their Trainer feels that they are ready to do so, and they have reached the minimum thresholds required, a T-permit holder can apply for one or more endorsements, approval of which will result in them becoming a C-permit holder. See the Endorsements section for more details.
With the approval of the Trainer, additional training can be undertaken with ringers other than the named Trainer, as long as they hold either a Helper Endorsement or are another Trainer. This can enable a Trainee to gain experience of species which their Trainer does not regularly catch and in methods that they do not regularly use.
T-permit holders cannot personally possess rings, use catching equipment unsupervised or be named in a ringing partnership, but can be a named member of a ringing group.
T-permit holders on the Ringing Committee
One Trainee serves a three-year term on the BTO Ringing Committee (RIN) as the T-permit representative, ensuring the views of Trainees are heard. New representatives are chosen by RIN from a selection of candidates who are nominated by their Trainer.
C permits
A C-permit holder is a ringer who is experienced enough to ring unsupervised, but still has a Trainer who oversees their operations; C-permit holders must ring with their Trainer at least once a year. When supporting an endorsement application, Trainers can request that restrictions are added to the endorsement. A full list of the types of endorsements and the restrictions that can be applied to them, and the process for adding and amending them, can be found in Endorsements and Restrictions.
Rings cannot be issued to C-permit holders. However, they can be purchased from BTO in the name of their Trainer, ringing group/partnership, or another A-/S-permit holder with the agreement of the ring owner and their own Trainer. In this situation, whoever the rings will be issued to must approve the purchase ahead of time by contacting sales@bto.org
Application process
There is not a separate form for applying for a C permit; it is granted automatically with the approval of the first endorsement. The minimum age at which the first endorsement (and therefore a C permit) can be applied for is 16.
Once a Trainer is satisfied that their T-permit holder has reached the standard required for their first endorsement(s), the Trainee can apply for these, with or without restrictions as set by their Trainer. See the Endorsements section for details on how to do this. If an application for a first endorsement is approved, thereby resulting in a C permit being granted, the applicant is sent a confirmation email with details of the endorsements and any relevant restrictions applied to their permit, along with a request for payment for any additional permit fee (current permit fees are available in the Ringing Hub) and a deposit of £20. The deposit is refundable when a ringer leaves the Scheme, provided all data have been submitted and rings returned to their Trainer (if a C-permit) or Ringing Group or via the BTO, and any other conditions have been met.

Figure 1.1 Endorsement application process flowchart (T- and C-permit holders).
Responsibilities of C-permit holders
- C-permit holders must operate within the law and adhere to the rules and guidelines of the Ringing Scheme at all times
- C-permit holders should stay in regular contact with their Trainers and preferably ring with them on a regular basis. This allows the Trainer to assess competence, to ensure that standards are being maintained and to extend the training process by discussing or introducing new skills and ideas. Trainers should ring with their C-permit holders at least once a year in order for a C permit to be renewed.
- C-permit holders should not be undertaking any novel ringing activity without the prior knowledge or agreement of their Trainer and must respect any informal restrictions placed on them, including any that are tighter than shown on their permit.
C-permit holders on Ringing Committee
One C-permit holder serves a three-year term on the BTO Ringing Committee (RIN) as the C-permit representative, ensuring the views of C-permit holders are heard. New representatives are chosen by RIN from a selection of candidates who are nominated by their Trainer.
A permits
Once a ringer has held a C permit for at least one calendar year, they can, with the support of their Trainer, apply for an A permit. An A-permit holder does not have a Trainer so is therefore entirely responsible for their own actions whilst ringing and can have rings issued to them in their own name. The minimum age at which an A permit can be applied for is 18. They should also have been active whilst holding a C permit and ringed and processed birds without supervision or help, or planned and acted as the ringer-in-charge at sessions, on a number of occasions.
There are two pathways for progression to an A permit, depending on whether or not the applicant has previously had a formal assessment by an independent Trainer (as described in the Endorsements section) when applying for any previous endorsements. If applicants and Trainers are unsure which pathway should be used, please contact the Licensing Team at ringing.licensing@bto.org
Application process
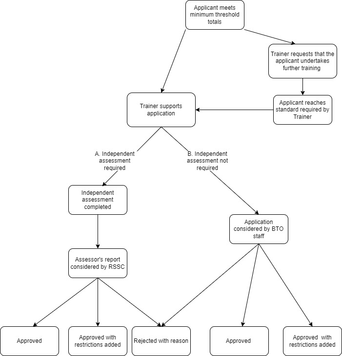
For applicants who have previously had an independent assessment (since the modular permit system started in January 2024), the Trainer needs to complete the relevant sections of the ‘A-permit application form’ and email it to ringing.licensing@bto.org. Note that there is no longer a need to complete a totals spreadsheet for these applications.Providing that a C permit has been held for a minimum of one year, and the applicant is over the age of 18, this request will be approved.
Where an applicant has never had an independent assessment, they will require an assessment by, and report from, an independent assessor, defined as an S-permit holder with whom the applicant carries out <20% of their annual ringing. The same ‘A-permit application form’ should be completed by both the Trainer and independent assessor, alongside an A permit totals spreadsheet, both of which can be found in the Ringing Hub. The completed form and spreadsheet should be sent to ringing.licensing@bto.org. Staff will then circulate the application to the Ringing Standards Select Committee (RSSC) which will either approve the application, reject it, or ask for further information. Applicants for an A permit should be informed of the outcome within six weeks, although the process may take longer if the application is incomplete, or if RSSC have further questions.

Figure 1.2 Endorsement application process flowchart (A- and S-permit holders).
All A-permit holders will automatically be given a Helper Endorsement, if not already held, to enable them to supervise helpers and Trainees in the field. Once an A permit has been approved, if the ringer wishes to use rings in their own name they will need to transfer any rings that they hold issued to another ringer or ringing group, otherwise return the rings to their Trainer or ringing group/partnership and purchase their own stock. They are also responsible for submitting their own data to the BTO or to their ringing group secretary.
Applying for endorsements as an A-permit holder
See the Conventional Endorsements section for details of applying for endorsements as an A- or S-permit holder.
At any time, an A-permit holder, or a C-permit holder applying for an A permit, can apply for an Spermit, which allows them to be responsible for Trainees (see S-permits).
A- (and S-) permit holders can also train to use cannon nets (see Cannon Netting), form a ringing partnership, be in charge of a ringing group, and take charge of a Bird Observatory as Warden, Assistant Warden or Acting Warden.
A-permit holders on Ringing Committee
A-permit holders can be appointed or elected as full members of the BTO Ringing Committee (RIN). Elected members of RIN must have held an A permit for at least two years and given satisfactory service as a ringer (see Standing Orders of Ringing Committee).
S permits
An S-permit holder is an A-permit holder (or C-permit holder applying for an A-permit at the same time) who has undergone an assessment of their skill as a Trainer to enable them to be responsible for the training of T- and C-permit holders and assess other ringers for permit advancement and/or endorsement acquisition. The permit category ‘S’ (for Supervisor) was created in 2020 to replace the previous ‘training endorsement’. This change was made in recognition of the vital role that Trainers play in the continued operation of the Ringing Scheme, in training the next generation of ringers and in upholding high welfare and data standards. The Trainer’s name and email address appear on all T and C permits, facilitating contact by third parties where it is required.
Application process
An S-permit application requires an assessment by, and report from, an independent Trainer, defined as an S-permit holder with whom the applicant carries out <20% of their annual ringing. The independent Trainer can be the same Trainer that made the assessment to A-permit, but not the applicant’s original ringing Trainer. The independent Trainer assesses the individual’s effectiveness as a teacher, being guided by the criteria on the application form. They may also comment on the applicant’s ringing skills, although these will have been assessed previously. The S-permit application form should be sent to the Licensing team to circulate to RSSC for comment. If an S-permit is approved, the ringer’s details are added to the ‘Ringing Trainers Map’ and the ‘Ringing Assessors Map’. These maps include the functionality to move the location pin for a Trainer away from their home address, for example to a ringing site if it is some distance from home. Trainers can edit their details on the map via the ‘My Map Details’ menus in ‘My BTO’.
Responsibilities and limits of Trainers
- Trainers are responsible for restricting the activities of their C-permit holders according to their skills and experience. New C-permit holders should discuss their ringing plans with their Trainer and ensure that they are aware of their ringing activities. Trainers should always make the limits of ringing activity clear to their C-permit holders (in addition to any formal restrictions recorded on their permit) and there must be clear two-way communication.
- Trainers have a responsibility to ensure that their C-permit holders know that they must operate within the law and within the rules and guidelines of the Ringing Scheme.
- Trainers must ensure that they are aware of the ringing activities of their C-permit holders.
A Trainer may:
- accept responsibility for as many T-permit holders as their level of activity can support
- recommend their Trainees and C-permit holders for endorsements, provided an independent assessor supports this addition where required and the minimum thresholds are met
- be responsible for as many C-permit holders as they can support. Note that no Trainer is obliged to take on more C-permit holders if they feel they cannot cope with them. New Trainers are advised to be particularly careful not to overstretch themselves.
- recommend their C-permit holders for A permits (such applicants may also need to have been assessed by an independent Trainer)
- act as an independent assessor supporting applications for endorsements where required (such applicants would need to be supported by their own Trainer)
- act as an independent Trainer supporting other ringers applying for an A permit or S permit
- Take on trainees under the age of 18, provided they hold a Young Persons’ Training Endorsement, details of which can be found in the Non-taxonomic endorsements section
1.2.2 Taxonomic endorsements
Conventional endorsements
Under the current permit structure, endorsements relate to combinations of broad taxonomic groupings and capture techniques. Endorsements are a record of skills possessed, not permitted activities. There are five conventional endorsements relating to capture techniques; full-grown (including taking by hand or using ‘conventional traps’), pullus (taken by hand), mist net, whoosh net and cannon net. There are then two other conventional techniques, pneumatic (phutt) nets and pneumatic net guns, which are rarely used or licensed. There are then eight taxonomic groupings: open-nesting passerines/near-passerines, cavity-nesting passerines/near-passerines, birds of prey, waders and gamebirds, waterfowl, colony-nesting seabirds, cliff-nesting seabirds and herons and egrets. These groupings were based on similar risks to welfare and experience required, and were ratified by RIN (RIN:SEP17:ITEM7.1_APP1). Each species appears in just one group, although a few species, particularly some seabirds (e.g. Gannet, Kittiwake), could potentially belong to more than one group; see here for a definitive list of frequently encountered species.
All combinations of conventional endorsements and taxonomic groupings are displayed in a tabular format in Section Ai) of all C, A and S permits. Endorsements held by the permit holder are indicated with a tick; cells relating to endorsements not held are greyed out. Each tick represents a separate endorsement held. So, in the example shown in Figure 1.3, the permit holder holds a full-grown and mist-net endorsement for every taxonomic grouping, and a pullus endorsement for all groupings except open-nesting passerines/near-passerines and herons and egrets.

Figure 1.3 Example of a ringing permit. this shows how endorsements are laid out in a tabular format, split into conventional, Special Methods and non-taxonomic endorsements.
Taxonomic groupings (frequently-encountered species)
Table 1.2 Common open-nesting passerines/near-passerines
| Bearded Tit | Greenfinch | Scottish Crossbill |
| Black Redstart | Grey Wagtail | Sedge Warbler |
| Blackbird | Hawfinch | Siskin |
| Blackcap | Hooded Crow | Skylark |
| Bluethroat | Jay | Snow Bunting |
| Brambling | Lesser Redpoll | Song Thrush |
| Bullfinch | Lesser Whitethroat | Spotted Flycatcher |
| Carrion Crow | Linnet | Stonechat |
| Cetti's Warbler | Long-tailed Tit | Swallow |
| Chaffinch | Magpie | Tree Pipit |
| Chiffchaff | Meadow Pipit | Turtle Dove |
| Chough | Mistle Thrush | Twite |
| Collared Dove | Nightingale | Waxwing |
| Common Crossbill | Nightjar | Whinchat |
| Corn Bunting | Pied/White Wagtail | Whitethroat |
| Cuckoo | Raven | Willow Warbler |
| Dartford Warbler | Red-backed Shrike | Wood Warbler |
| Dunnock | Redwing | Woodlark |
| Fieldfare | Reed Bunting | Woodpigeon |
| Firecrest | Reed Warbler | Wren |
| Garden Warbler | Ring Ouzel | Yellow Wagtail |
| Goldcrest | Robin | Yellow-browed Warbler |
| Goldfinch | Rock Pipit | Yellowhammer |
| Grasshopper Warbler | Rook |
Table 1.3 Common cavity-nesting passerines/near-passerines
| Blue Tit | Nuthatch |
| Coal Tit | Pied Flycatcher |
| Crested Tit | Redstart |
| Dipper | Ring-necked Parakeet |
| Great Spotted Woodpecker | Sand Martin |
| Great Tit | Starling |
| Green Woodpecker | Stock Dove |
| House Martin | Swift |
| House Sparrow | Tree Sparrow |
| Jackdaw | Treecreeper |
| Kingfisher | Wheatear |
| Marsh Tit | Willow Tit |
Table 1.4 Common birds of prey
| Barn Owl | Marsh Harrier |
| Buzzard | Merlin |
| Golden Eagle | Osprey |
| Goshawk | Peregrine |
| Hen Harrier | Red Kite |
| Hobby | Short-eared Owl |
| Kestrel | Sparrowhawk |
| Little Owl | Tawny Owl |
| Long-eared Owl |
Table 1.5 Common waders and gamebirds
| Avocet | Grey Partridge | Ringed Plover |
| Bar-tailed Godwit | Grey Plover | Ruff |
| Black-tailed Godwit | Jack Snipe | Sanderling |
| Common Sandpiper | Knot | Snipe |
| Curlew | Lapwing | Spotted Redshank |
| Curlew Sandpiper | Little Ringed Plover | Stone-curlew |
| Dunlin | Oystercatcher | Turnstone |
| Golden Plover | Purple Sandpiper | Whimbrel |
| Green Sandpiper | Quail | Woodcock |
| Greenshank | Redshank |
Table 1.6 Common waterfowl
| Bewick's Swan | Greylag Goose | Shelduck |
| Brent Goose | Little Grebe | Shoveler |
| Canada Goose | Mallard | Teal |
| Coot | Mandarin Duck | Tufted Duck |
| Egyptian Goose | Moorhen | Water Rail |
| Eider | Mute Swan | White-fronted Goose |
| Gadwall | Pintail | Whooper Swan |
| Goldeneye | Pochard | Wigeon |
Table 1.7 Common colony-nesting seabirds
| Arctic Skua | Great Black-backed Gull | Mediterranean Gull |
| Arctic Tern | Great Skua | Puffin |
| Black-headed Gull | Herring Gull | Roseate Tern |
| Common Gull | Leach's Petrel | Sandwich Tern |
| Common Tern | Lesser Black-backed Gull | Storm Petrel |
| Fulmar | Little Tern | |
| Gannet | Manx Shearwater |
Table 1.8 Common cliff-nesting seabirds
| Cormorant | Kittiwake | Shag |
| Guillemot | Razorbill |
Table 1.9 Common herons and egrets
| Grey Heron | Little Egret |
Applying for conventional endorsements
T- and C-permit holders
If a T- or C-permit holder wishes to apply for a conventional endorsement of any kind, they should complete the endorsement application form and species totals form. Note that for all applications other than a pullus endorsement, the relevant full-grown endorsement must be applied for at the same time if not already held. All applications must be supported by their Trainer and where applicable the applicant must have been assessed by an independent assessor (see Endorsement criteria). For those endorsements where an independent assessment is required, the completed forms will be sent to RSSC for approval, otherwise they will be dealt with by the Licensing Team.
If an endorsement is already held and amendments to the restrictions are required, the Trainer can request these by submitting the restriction update form and, if species amendments are being requested, the species totals form.
Staff will aim to consider applications and, if approved, update and reissue the permit within 21 days. In busy periods, particularly during renewal periods, it may take longer to process applications.
A- and S-permit holders
If an A- or S-permit holder wishes to apply for a conventional endorsement of any kind, they should complete the endorsement application form and species totals form. Note that for applications other than a pullus endorsements, the relevant full-grown endorsement must be applied for at the same time if not already held. Where applicable, the applicant must have been assessed by an independent assessor.
For those endorsements where an independent assessment is required, the completed forms will be sent to RSSC for approval, otherwise they will be dealt with by the Licensing Team.
Staff will aim to consider applications and, if approved, update and reissue the permit within 21 days. In busy periods, particularly during renewal periods, it may take longer to process applications.
Endorsement criteria
For all conventional endorsements, a risk assessment approach was used to identify those combinations of endorsements and taxonomic groupings that require independent assessment and those which can be approved on the basis of the Trainer’s judgement alone (Table 1.10). This approach scores each for a combination of severity (high to low) and probability (very likely to unlikely) of a possible incident. Severity is based on the number of birds likely to be affected should something go wrong and the seriousness of that effect to the birds or to the reputation of the Ringing Scheme. Probability takes into account both the likelihood of an incident occurring during a session and the general frequency of use of the method.
Based on the risk assessment, cannon-netting, mist-netting and whoosh-netting fall into Medium and High risk categories, and all applications for these endorsements must be assessed independently. Ringing full-grown birds, using other conventional methods and pulli ringing generally fall into Low risk categories, and do not require independent assessment. The only exception to this is the ringing of pulli seabirds and herons & egrets due to the risks of operating in colonies and on cliffs/trees.
Table 1.10 Risk assessment table for endorsement categories
| Probability | |||
Very likely > > > > > > > > > > > > > Unlikely | ||||
| Severity | Low severity > > > > > > > > > > > > > > > High severity | HIGH RISK
Mist net:Passerines | HIGH RISK
Mist net: | HIGH RISK
Cannon net: |
HIGH RISK
Pullus:Cliff-nesting seabirds, herons & egrets | MEDIUM RISK
Mist net: Whoosh net: Pullus: | LOW RISK
Full-grown: | ||
LOW RISK
Pullus: /near-passerines | LOW RISK
Pullus: Birds of prey | LOW RISK
Pullus: Cavity-nesting passerines /near-passerines, waders, waterfowl Full-grown: Passerines /near-passerines, birds of prey, waders, waterfowl, herons & egrets | ||
Criteria for full-grown endorsement
The applicant:
- Is at least 16 years of age
- Has experience of using conventional traps and other methods appropriate for catching full-grown birds of the taxonomic groups being applied for
- Is able to handle and manipulate birds safely
- Use of correct ringer’s grip, or restraint, relevant to the species and situation
- Ability to adjust hold to examine different parts of the bird
- Ability to pass a bird from hand to hand and to another ringer
- Ability to place birds inside, and remove from, a suitable container, e.g. bird bag, weighing pot
- Ability to safely hold birds for photography purposes
- Is able to fit, adjust and remove rings safely and efficiently
- Display proficiency in fitting, adjusting and removing rings of the relevant taxonomic groups
- Display familiarity with resources available to determine ring sizes of infrequently encountered species and take measurements to ensure correct ring use
- Make use of butting (D-ing) or overlapping as required
- Display the ability to remove rings with circlips or other methods
- Is able to identify, age and sex birds in the hand
- Identify, age and sex of commonly-encountered species without reference materials
- Display understanding of principles for ageing birds encountered less frequently
- Display familiarity with ageing/sexing guidance available
- Display willingness to keep up with newly-published information
- Is able to record biometric/moult data
- Display competence in recording standard biometrics as appropriate: wing length and formula, weight, fat, muscle and moult code
- Display awareness that other biometrics may be taken for ageing/sexing of other groups
- Display awareness of the value of biometrics taken
- Considers bird welfare
- Ability to assess bird condition, e.g. chilled, egg-bound, heavy moult, and respond appropriately
- Ability to predict when birds in poor condition are most liketo ly be encountered, e.g. cold early mornings, arrival at stopover sites
- Awareness of emerging threats, e.g. changing weather conditions
- Has an understanding of the scientific aims of the Ringing Scheme
- Key demographic outputs: survival, productivity and movement (dispersal and migration)
- Most data rely on re-encounters (recaptures or resightings) so it is important to maximise the probability of these
- After their first breeding attempt, birds generally return to the same breeding site each year
- Breeding birds are generally most sedentary during the nesting period
- Standardising or controlling for effort is important when comparing sites/years
- Site-level benefits include conservation, informed management and education
- Considers Health & Safety and can assess the potential risks to the ringer
- Selecting appropriate kit/clothing
- Staying in contact, e.g. use of phones/radios, informing others of whereabouts
- Planning for extreme conditions, e.g. consulting weather forecasts
- Can communicate clearly with other ringers and members of the public
- In a calm, polite manner
- Ability to explain activities and aims clearly
- Ability to deal with confrontation
- Is aware of access permissions and operating in public areas
- Understanding of when and how to obtain access permissions
- Appreciation of best practice when operating in sites with public access
- Has an awareness of licensing structure, permits and permissions
- Understanding of ringing permit structure and endorsement/restriction application and assessment system
- Understanding of Schedule 1 licensing (species, seasons and reporting)
- Understanding of the colour-ringing licensing process
- Understanding what constitutes a Special Method and the licensing process
- Is aware of social media policy and best practice
- Display awareness of the Ringing Scheme social media guidelines
- Display ability to distinguish between ‘good’ and ‘bad’ images
- Understands data submission protocols and methods
- Display competence in recording accurate and complete data in the field
- Display competence in entering, editing and submitting data, preferably via DemOn
- Has experience of working in a seabird colony and understands the risks to birds and people (colony-nesting seabird endorsement only)
- Has experience of working in a seabird colony on cliffs and understands the risks to birds and people (cliff-nesting seabird endorsement only)
- Has experience of handling and ringing larger species such as pigeons, woodpeckers or corvids (unrestricted endorsement for passerines/near-passerines only)
- Has experience of handling and ringing at least one species of goose, one species of swan and one species of duck (unrestricted endorsement for waterfowl only)
- Has experience of handling and ringing at least one species of tern and one species of gull (unrestricted endorsement for colony-nesting seabirds only)
- Has experience of fitting Guillemot or Razorbill rings (unrestricted endorsement for cliff-nesting seabirds only)
Criteria for pullus endorsement
The applicant:
- Is at least 16 years of age
- Can approach nests safely and in so doing cause the least possible disturbance to surrounding vegetation and minimise predation risk (passerine and near-passerine applications only)
- Can handle small, delicate pulli and eggs without causing damage to them or to the nest (passerine and near-passerine applications only)
- Can judge the suitable size and age at which to ring pulli, and fit the correct ring size for the species within the group(s) applied for
- Is able to fit, adjust and remove rings safely and efficiently
- Display proficiency in fitting, adjusting and removing the correct ring sizes to commonly encountered species/ages
- Make use of butting (D-ing) or overlapping as required
- Display the ability to remove rings with circlips or other methods
- Considers bird welfare
- Awareness of emerging threats, e.g. changing weather conditions
- Has an understanding of the scientific aims of the Ringing Scheme
- Key demographic outputs: survival, productivity and movement (dispersal and migration)
- Most data rely on re-encounters (recaptures or resightings) so it is important to maximise the probability of these
- After their first breeding attempt, birds generally return to the same breeding site each year
- Breeding birds are generally most sedentary during the nesting period
- Standardising or controlling for effort is important when comparing sites/years
- Site-level benefits include conservation, informed management and education
- Considers Health & Safety and can assess the potential risks to the ringer
- Selecting appropriate kit/clothing
- Staying in contact, e.g. use of phones/radios, informing others of whereabouts
- Planning for extreme conditions, e.g. consulting weather forecasts
- Can communicate clearly with other ringers and members of the public
- In a calm, polite manner
- Ability to explain activities and aims clearly
- Ability to deal with confrontation
- Is aware of access permissions and operating in public areas
- Understanding of when and how to obtain access permissions
- Appreciation of best practice when operating in sites with public access
- Has an awareness of licensing structure, permits and permissions
- Understanding of ringing permit structure and endorsement/restriction application and assessment system
- Understanding of Schedule 1 licensing (species, seasons and reporting)
- Understanding of the colour-ringing licensing process
- Understanding what constitutes a Special Method and the licensing process
- Is aware of social media policy and best practice
- Display awareness of the Ringing Scheme social media guidelines
- Display ability to distinguish between ‘good’ and ‘bad’ images
- Understands data submission protocols and methods
- Display competence in recording accurate and complete data in the field
- Display competence in entering, editing and submitting nest records, preferably via DemOn
- Has experience of working in a seabird colony and can safely ring pulli of colonial-nesting species (colony-nesting seabird endorsement only)
- Has experience of working in a colony on cliffs (cliff-nesting seabird endorsement only)
- Has experience of working in a heronry (herons & egrets endorsement only)
- Is familiar with, and agrees to observe the methodology given in, the Nest Record Scheme Handbook, including the Code of Conduct, and to inform the BTO immediately if convicted of a wildlife-related crime
- Has experience of some larger species such as pigeons, woodpeckers or corvids (unrestricted endorsement for open-nesting passerines and near-passerines and/or cavity-nesting passerines and near-passerines only)
- Has experience of at least one open-nesting bird of prey species (unrestricted endorsement for birds of prey only)
- Has experience of at least one species of goose, one swan species, and one duck species (unrestricted endorsement for waterfowl only)
- Has experience of at least one species of tern and one gull species (unrestricted endorsement for colony-nesting seabirds only)
- Has experience of fitting Guillemot or Razorbill rings (unrestricted endorsement for cliff-nesting seabirds only)
Criteria for pullus endorsement for nidifugous species
The risks associated with ringing pulli of nidifugous species are far less than those for other groups, e.g. nest disturbance of passerines and colony disturbance of seabirds. Any risks apply equally to adults, so for these groups the limit to ringing pulli is often the size of the growing leg, with considerations of identification arguably being of more importance.
Where the equivalent full-grown endorsement is held, endorsements for ringing pulli waders and waterfowl can be automatically approved for A- and S-permit holders and at the request of their Trainer for C-permit holders. At approval it will be emphasised that ringing of pulli in these taxonomic groups remains at the discretion of the applicant’s Trainer.
Criteria for mist-net endorsement
The applicant:
- Is able to set and operate mist nets safely (all taxonomic groups)
- Display ability to erect and unset nets quickly and efficiently
- Employ procedures to prevent nets accidentally being left open
- Operate appropriate net-checking procedures/regimes and awareness of factors that might influence them
- Is able to furl mist nets (all taxonomic groups)
- Display ability to furl and secure nets quickly and efficiently
- Display awareness of best practice for checking furled nets
- Has experience of using mist nets in different habitats and situations, including over water
- Display understanding of the implications of using different makes and types of net
- Ability to set nets securely at the appropriate height for target species/numbers
- Have some experience of (or at least an understanding of) setting and using mist nets and extracting birds over water
- Has experience/understanding of using mist nets at night
- Ability to extract with and without light source
- Ability to hold and keep track of extracted birds in the dark
- Has experience of some larger species such as pigeons, woodpeckers or corvids (unrestricted endorsement for passerines and near-passerines only)
- Has experience of birds which are prone to tangling, becoming tongued or caught by carpals (unrestricted endorsement for passerines and near-passerines only)
- Has experience of at least one species of goose, one swan species and one duck species (unrestricted endorsement for waterfowl only)
- Has experience of at least one species of tern and one gull species (unrestricted endorsement for colony-nesting seabirds only)
Criteria for whoosh-net endorsement
The applicant:
- Is able to set and operate a whoosh net safely (for birds and people):
- Ability to set poles at correct angle for target species
- Ability to minimise risks to ringers when setting elastics
- Ability to extract safely and efficiently
- Awareness of impacts of substrate and weather conditions
- Is capable of firing the net at the correct time so that no birds are in the safety zone and none are harmed
- Is capable of dealing with a large catch of birds and recognises when to ‘turn down’ a catch if there are too many birds or other risks (such as rain) that would compromise their welfare
- Has experience of some larger species such as pigeons, woodpeckers or corvids (unrestricted endorsement for passerines and near-passerines only)
- Has experience of at least one species of goose, one swan species and one duck species (unrestricted endorsement for waterfowl only)
- Has experience of at least one species of tern, one gull species and one auk species (unrestricted endorsement for colony-nesting seabirds only)
Minimum thresholds for endorsement acquisition
The adoption of minimum thresholds in reviewing endorsement applications was the result of a process started with RIN in 2017 (RINSEP17_ITEM7.1); these effectively replace and enhance the original minimum numbers for the acquisition of a C or A permit. It is important to note that this process did not involve a review of standards, but sought to capture the evidence base for decisions in a way that is transparent and provides guidance to applicants and their Trainers prior to applications being submitted. The approach adopted was to set minimum thresholds (birds processed, broods assessed, catches taken, etc.) that can be applied consistently to all applications. The key principles underpinning this process are as follows:
- No endorsement will be issued until these thresholds are reached.
- Reaching a minimum threshold does not guarantee endorsement approval; the role of Trainers remains unchanged and they only support applications once they are happy with the standard of their T- or C-permit holder, regardless of the totals reached.
- Values are set at relatively low levels to enable skilled individuals with significant experience to progress rapidly; the expectation is that the majority of applicants will have significantly exceeded the thresholds prior to application.
- Some taxonomic groupings contain distinct subsets of species (e.g. gulls and terns within ‘Colony-nesting seabirds’, and ducks, geese and swans within ‘Waterfowl’) and unrestricted endorsements will not be issued without evidence that applicants have experience of at least one species from each subset and further details will be provided in guidance materials produced.
- Details of the threshold values are given in Tables 1.11 to 1.14; figures vary between endorsements and taxonomic groups to take into account the number of species each encompasses and their similarity, which influences the transferability of skills within the group. We are aware that some combinations of endorsement and taxonomic grouping are unlikely to occur in reality but it was more straightforward to consider all possible options simultaneously at the outset.
Notes on Tables 1.11 - 1.14
Independent assessment required - based on the risk assessment in Table 1.10
Unrestricted endorsements - using the full-grown endorsement for passerines/near-passerines as an example:
- The figures for “100 of 9 species” means that the minimum number of birds processed is 100, and these should be of at least 9 different species
- However, the 100 birds should not mostly relate to a single species (e.g. 92 of one species and singles of a further 8) but cover a range of species similar to those required for adding species to a restricted endorsement (see below). The principle is that meeting the requirements for an unrestricted endorsement immediately should be the same as meeting the requirements when species are added one by one.
Restricted endorsements - using the full-grown endorsement for passerines/near-passerines as an example:
- “20 of the first species; 10 of 8 subsequent species” means that if a ringer is applying for a single species to be added to their permit (for example, Starling) they would need to have processed 20 Starling. For subsequent species, they would need to have processed 10. Once nine species had been added to the permit, the endorsement could be made unrestricted (with the approval of the Trainer, if applicable).
Brood assessments - a brood assessment is a visit to a brood of chicks to assess its suitability for ringing. This number is designed to give a measure of the applicant’s experience in judging the correct size of pulli for ringing. It is not a requirement to have ringed a specific number of broods.
Whoosh net endorsements - the minimum threshold for a whoosh net endorsement is set at 15 birds caught from 10 live fires, with the endorsement being applied to all taxonomic groups where a full-grown endorsement is held, unless the applicant’s Trainer or the independent assessor requests to restrict these.
Table 1.11 Minimum thresholds - full-grown endorsement
![]() | ![]() | ![]() | ![]() | ![]() | ||||
| Number of common species in group | 95 | 17 | 29 | 25 | 19 | 5 | 2 | |
| Independent assessment required? | ❌ | ❌ | ❌ | ❌ | ❌ | ❌ | ❌ | |
| Unrestricted endorsement | Individuals processed | 100 | 25 | 47 | 50 | 50 | 20 | 10 |
| Species | 9 | 4 | 5 | 6 | 4 | 2 | 2 | |
| Restricted endorsement (individuals processed) | First species | 20 | 10 | 15 | 15 | 20 | 10 | 5 |
| Additional species | 10 | 5 | 8 | 7 | 10 | 10 | 5 | |
Table 1.12 Minimum thresholds - pullus endorsement
![]() | ![]() | ![]() | ![]() | ![]() | ![]() | ||||
| Number of regular breeding species in group | 62 | 22 | 17 | 14 | 16 | 19 | 5 | 2 | |
| Independent assessment required? | ❌ | ❌ | ❌ | ❌ | ❌ | ✔️ | ✔️ | ✔️ | |
| Unrestricted endorsement | Individuals ringed | 50 | 30 | 30 | 30 | 50 | 50 | 40 | 30 |
| Species | 6 | 4 | 4 | 4 | 6 | 4 | 3 | 2 | |
| Brood assessments | 40 | 25 | 25 | n/a | n/a | 25 | 30 | 20 | |
| Restricted endorsement | First species: ringed (brood assessments) | 20 (10) | 15 (10) | 15 (10) | 15 (n/a) | 14 (n/a) | 20 (10) | 20 (10) | 20 (10) |
| Additional species: ringed (brood assessments) | 6 (6) | 5 (5) | 5 (5) | 5 (n/a) | 7 (n/a) | 10 (5) | 10 (10) | 10 (10) | |
Table 1.13 Minimum thresholds - mist net endorsement
![]() | ![]() | ![]() | ![]() | ![]() | ||||
| Number of common species in group | 95 | 17 | 29 | 25 | 19 | 5 | 2 | |
| Independent assessment required? | ✔️ | ✔️ | ✔️ | ✔️ | ✔️ | ✔️ | ✔️ | |
| Unrestricted endorsement | Individuals extracted | 500 | 35 | 100 | 35 | 100 | 50 | 25 |
| Species | 30 | 5 | 9 | 5 | 5 | 3 | 2 | |
| Restricted endorsement (individuals extracted) | First species | 50 | 15 | 20 | 15 | 40 | 20 | 15 |
| Second species | 40 | 5 | 10 | 5 | 15 | 15 | 10 | |
| Additional species | 15 | 5 | 10 | 5 | 15 | 15 | n/a | |
Table 1.14 Minimum thresholds - whoosh net endorsement
![]() | ![]() | ![]() | ![]() | ![]() | ||||
| Number of common species in group | 95 | 17 | 29 | 25 | 19 | 5 | 2 | |
| Independent assessment required? | ✔️ | ✔️ | ✔️ | ✔️ | ✔️ | ✔️ | ✔️ | |
| Unrestricted endorsement | Individuals extracted | 15 (endorsement applied to all taxonomic groups where a full-grown endorsement is held, unless the applicant's Trainer or the independent assessor requests to restrict these) | ||||||
| Fires | 10 | |||||||
Cannon-netting
In order to train for a cannon net endorsement, a ringer must hold an A or S permit. Before becoming a cannon-netting trainee, a ringer should already have experience of working in a cannon-netting team and their application to become a formal trainee must be supported by at least one ringer with a cannon-net endorsement covering the species or species group required by the trainee.
A cannon-netting trainer does not need to be an S-permit holder.
Once the cannon-netting trainer is happy that the trainee has sufficient experience, an application for a cannon-netting endorsement can be made. All applications for a cannon-net endorsement are assessed by the Cannon Netting Technical Panel (CNTP), which is a Subcommittee of the Ringing Committee (RIN).
A separate licence may be required before cannon-netting can take place in Northern Ireland. All new licensees that wish to operate in NI must contact the Northern Ireland Environment Agency (NIEA) and/or the Department of Agriculture, Environment and Rural Affairs (DAERA) and get the most up-to-date information on any additional licence that is required and apply to the appropriate department accordingly.
If an endorsement is approved, further guidance material will be provided on the protocols for reporting catches and the responsibility of the licensee to continue to follow the rules and guidance as specified in the Cannon Netting Manual.
Special Methods endorsements
Since early 2020, Special Methods endorsements have been used to record relevant skills. At the same time, colour ringing was reclassified as a Special Method. Special Methods (including colour ringing) endorsements are listed in Section A ii) of the ringing permit, using the same tabular format as the conventional endorsements. Due to the large number of Special Methods endorsements, only those currently held are displayed. Restrictions (see Restrictions) to Special Methods endorsements are listed in Section B of the ringing permit and project permissions are shown in Section C.
Special Methods endorsements are added to a permit when a project is registered, or when a ringer is added as an agent to a project. A Special Methods endorsement will not be added to a permit if the ringer does not already hold the appropriate conventional endorsement(s) for full-grown birds or pulli that cover the species being applied for. See Special Methods for more information on Special Methods and how to apply for a Special Methods project.
1.2.3 Non-taxonomic endorsements
Section A iii) of the permit (see Figure 1.3) relates to the three non-taxonomic endorsements. The Helper and Young Persons’ Training Endorsement both relate to the ability to interact with others and are therefore transferable across taxonomic groups. The endorsement permitting ringing of rehabilitated birds is listed in the same section and can only be used for the species for which the ringer already holds a full-grown endorsement.
Helper Endorsement
The Helper endorsement allows a ringer to supervise someone who does not hold the endorsement for the activity being carried out (be they ringers or non-ringers). This covers, for example, a climber assisting with the ringing of pulli raptors or allows a C-permit holder to supervise other ringers or Trainees. A Helper endorsement is automatically given to all A- and S-permit holders, and to C-permit holders at the request of their Trainer. To request an endorsement for a C-permit holder, the Trainer should email the ringing.licensing@bto.org
Ringers with a Helper endorsement are responsible for ensuring that their helpers comply with all of the Ringing Scheme rules and guidance, and terms and conditions laid down by the Country Agencies on whose behalf BTO issues permits.
Young Persons’ Teaching Endorsement
All ringers who meet the threshold for contact with a young person, as specified in the guidance for ringers (once a week or more, four or more days in 30, or overnight) must inform the BTO so that a criminal records check can be carried out; however, only the named trainer will be issued with a Young Persons’ Teaching Endorsement (YPTE). Ringers who are not the named trainer will be informed via email when their check is complete, and BTO staff will keep a record of when an updated check is needed. Ringers/ringing groups may wish to carry out a risk assessment in this situation, based upon how old the young person is and what activities are being undertaken. Regardless of whether a young person is accompanied by a parent or guardian, all those present should follow the best practice elements of the Safeguarding in Ringing guidance.
S-permit holders who wish to be the official Trainer of someone under the age of 18 must apply for a Young Persons’ Teaching Endorsement. This requires a check to ensure that the ringer is not on a list of those who are barred from working with people under the age of 18. Please note that this endorsement cannot be applied for in advance: the check will take place only when the Trainer has a specific young person who wishes to become their Trainee.
All trainers who undertake a DBS check in England and Wales are asked to sign up for the update service, which eliminates the need to periodically reapply for the check. The DBS check simply confirms that the holder’s name has not appeared on a list of people barred from working with children. It does not imply that the holder is responsible for the safety of that young person, afford them any additional protection or defence should issues arise, or influence the way in which they are able to interact with a young person during their ringing activities. All ringers must adhere to the BTO’s Safeguarding Policy.
If a Trainer who is responsible for a ringer under the age of 18 moves between countries, they must inform the Licensing Team, as it may be necessary to undertake another check with the authorities in the new country of residence.
Safeguarding young people and vulnerable adults
The BTO has a safeguarding policy and specific guidance for ringers working with anyone under the age of 18. It is the responsibility of all ringers to be familiar with and abide by this guidance.
Ringers working with vulnerable adults should follow the advice in the BTO Safeguarding policy; any queries on adult safeguarding should be raised with BTO Safeguarding Officer, Sian Knott.
Playback lures
The use of playback lures, at any time of year, no longer requires an endorsement; however ringers using lures must follow the published guidance.
1.2.4 Restrictions
In addition to endorsements, activities of C-permit holders can be limited by the addition of restrictions, which are managed by their Trainer.
C-, A- and S-permit holders can all have restrictions on their endorsements. Changes to the restrictions of C-permit holders require the approval of their Trainer, whilst changes to restrictions of A- and S-permit holders do not require the approval of a Trainer.
Note that mist net length and whoosh net catch limit restrictions will not be imposed on A-permit holders as they have no Trainer to take responsibility for managing them. The system has always been, and will continue to be, dependent on trusting A- and S-permit holders to assess their own abilities and limit their activities accordingly.
Catch limit restrictions on cannon-net endorsements are an exception; here the Cannon Netting Technical Panel will continue to assume the role of the Trainer, managing the restrictions around the endorsement.
Restrictions are tabulated in Section B of the permit. To encourage greater standardisation, and therefore improve consistency and transparency, we have reduced the types of restrictions that can be imposed to the following:
- Species - The need for species restrictions has been reduced by the creation of taxonomic groupings, so the creation of long lists of ‘permitted’ species is discouraged. This restriction category is primarily for permit holders focussing on a few specific species, e.g. a permit for box-nesting tits. In a few cases, where distinct subsets containing large numbers of species can be identified within taxonomic groupings (e.g. gulls, terns, ducks, geese), activities can be restricted to these groups rather than to individual species.
- Net length - A maximum can be specified (in metres) for mist-net endorsements (C-permit holders only) although it is preferable, and more flexible, for this to be managed as an informal agreement between C-permit holder and Trainer.
- Catch limit - This restriction (C-permit holders only) is primarily intended for use during whoosh/cannon-netting activities. Controlling numbers for mist-netting is better achieved via restrictions on mist-net length (above).
Other types of informal restriction on C-permits may be imposed by Trainers, but won’t be recorded on a C-permit. This allows Trainers to manage activities via verbal agreements with C-permit holders, which can be reviewed at any point.

Figure 1.4: Example of the types of restrictions that can be added to ringing permits.
Restrictions apply to both conventional and Special Methods endorsements. In the example above, the ringer’s pullus endorsement for ‘birds of prey’ is restricted to four species. Their endorsement to fit leg-flags to waders is also restricted to four species.
Updating restrictions for C-permit holders
In order to have restrictions amended, a ‘Restriction modification form’ should be completed, and signed by the Trainer. If the request includes updates to species restrictions, a Species Totals form should also be completed. Completed forms should be sent to ringing.licensing@bto.org and restrictions will be updated as requested, providing the minimum thresholds have been met.
Updating species restrictions for A- and S-permit holders
In order to have restrictions amended, a ‘Restriction modification form’ should be completed. If the request includes updates to species restrictions, a Species Totals form should also be completed. Completed forms should be sent to ringing.licensing@bto.org and restrictions will be updated as requested, providing the minimum thresholds have been met.
1.2.5 Training ringers
To maintain the essential role of ringing, it is vital to maintain a sizeable pool of active, committed ringers through focused training and recruitment/retention of new recruits to the Scheme. In a peer-reviewed Scheme, ringers who train other ringers are vital for the continuation of the Scheme, by passing on their knowledge and ringing skills.
The Ringing Scheme provides important scientific data, but the value of these data can be compromised by poor techniques, poor handling skills, poor data recording or poor understanding of the value of good data. The development of these skills does not stop when a ringer gains their A or S permit and all ringers should continually evaluate their techniques critically and seek to improve on them. In addition to training new ringers, Trainers play an essential role in improving the already-high welfare standards during ringing and promoting an understanding of the science of ornithology in the context of the Ringing Scheme.
Why become a ringing Trainer?
The primary reasons for training others are to:
- promote uniformly high standards of ringing and data collection
- bring new ringers into the Scheme to a standard where they can contribute to the science and future of the Scheme
This responsibility to train new ringers, ensuring that they progress from novice through to competent, independent ringers is key. Some Trainers perform a dual role; training their own Trainees and also assessing other Trainees and permit holders in new skills; providing assessments is not compulsory and should only be undertaken by those Trainers who feel confident to do so. In taking on a Trainee, a ringing Trainer has an obligation to provide training of an acceptable standard, requiring commitment to assess a Trainee’s needs, skills and progress regularly. In effect this means providing a personalised ongoing training course for each Trainee.
The training process can be onerous and not all ringers will want to become formal ringing Trainers and take on this responsibility. Nevertheless, all qualified ringers can contribute informally to the training of other ringers and they are expected to operate to the same high standards as official Trainers. The guidance regarding conduct of training therefore applies equally to everyone involved in training others.
The role of a Trainer
Whilst the most obvious role of a Trainer is to impart knowledge directly to less experienced permit holders, both through teaching in the field and with respect to data management, assessment is another key function, which may require a different skill set to ‘field training’. Less frequently considered is the role of a Trainer as a ‘training manager’, helping T- and C-permit holders to find opportunities other than those that they can provide themselves and thus develop their interests.
Aside from the practicalities of catching, ringing and processing birds, a Trainer must also be able to provide guidance on more diverse aspects of the ringing process and manage the training process:
- Interacting with members of the public
- Understanding the Scheme strategy and how that drives data collection
- Being a good ambassador for the Scheme including on social media
- Creating a safe and respectful culture, creating a positive learning environment
- Managing Trainee expectations
- Data management
By necessity, Trainers need to be active ringers or have a network of experienced ringers who can provide support with training. Trainers who may not be active enough to have Trainees of their own, or do not wish to currently have Trainees, can still make a valuable contribution through ad hoc training and offering assessments for permit endorsements.
All experienced ringers, at whatever stage, are encouraged to participate in the training of less-experienced ringers, but only formal Trainers can take on and be responsible for Trainees. To become a Trainer, a number of objective criteria need to be satisfied, as effective training requires good teaching and interpersonal skills.
Assessment of Trainees by Trainers
The minimum thresholds for obtaining restricted and unrestricted endorsements are shown in Tables 1.10 to 1.13 and represent the minimum level of experience that a ringer must reach before being permitted to ring that taxonomic group, whether as a C- or A-permit holder. As part of the application process, the Trainer should assess the applicant’s competence against the criteria for the endorsement(s) that they are applying for, which are shown on the Endorsement application form and in the Endorsement criteria section. The Trainer should also consider whether the applicant is generally competent to carry out ringing operations with respect to level of knowledge, common sense and an ability to learn from mistakes. Independent Trainers may not always be in a good position to assess a candidate’s reliability, common sense and learning abilities, but it will help if they treat the assessment as a training session with one of their own Trainees.
Finding an Independent Assessor
Ringers who need to find an indespendent assessor can do so using the Find-an-Assessor map. This is accessible to all ringers who hold a current permit, and displays S-permit holders who are available to carry out independent assessments for endorsements or for A- and S-permits. The map can be accessed via My BTO.
1.3 Which birds can be ringed?
Once a bird has been caught, it would be unethical to release it without ringing it or recording the ring number if one is already fitted, as this would not generate any benefit, in terms of furthering our scientific understanding, to offset the potential welfare risks. Ringers must therefore not select subsets of species or age groups to ring.
For any catch taken, there is an obligation to ring all birds caught, with the exception of:
- Species NOT listed under Categories A, B or C of the British, Irish or Manx Lists, bar the highly unlikely event of catching a 'first' i.e. not yet recorded on any of these lists but which is considered to be of wild origin (see 1.3.2 BBRC / IBRC Rarities for more information on protocols when capturing rarities).
- Species that are suspected or proven to have escaped from captivity, including those already fitted with a closed ring
- Species with leg spurs (e.g. Pheasant and Red-legged Partridge)
- Non-native species listed on the Invasive Alien Species (Enforcement and Permitting) Order 2019 (England and Wales), or on equivalent legislation in Scotland, Northern Ireland, the Republic and Ireland or the Isle of Man, for which subsequent release would be illegal (see 1.3.3 Non-native Species). The list of these species varies by country, so ringers should ensure they are familiar with the species for the country or countries in which they undertake ringing operations.
- Individuals that are suffering from serious disease, injury or other welfare issue (see 1.3.4 Deformed, diseased, injured and oiled birds)
- Individuals where there is a high potential of welfare being directly impacted as a result, e.g. in situations where a much larger catch than expected was taken, or the weather suddenly deteriorated. Note that this should be an exceptional event; if birds are being routinely captured and released unringed for this reason, the issue must be addressed by making changes to ringing operations.
- Individuals where the species cannot be confirmed; this should only be relevant in relation to rarities, or some hybrids
- Individuals where no ringer is present with the appropriate training to fit a ring correctly. Note that this should be an exceptional event; anyone targeting passerines in a mist net should be able to ring Woodpigeon and Sparrowhawk, for example. If birds are being routinely captured and released unringed for this reason, the issue must be addressed by making changes to ringing operations or through seeking appropriate training.
1.3.1 Schedule 1 / Schedule 2
All birds are protected in some form, but some species have additional protection during the breeding season, as do their nests, eggs and dependent young, and a specific permit or licence must be applied for to disturb these birds at or near the nest. The species that are protected vary between countries in Britain and Ireland, as does the process of applying for a permit or licence to disturb them in the breeding season and the conditions that come with that permit or licence. See the list of protected species, by country.
In most countries, protected species are listed on Schedule 1 of the relevant legislation protecting them. In the Republic of Ireland, they are listed on Schedule 2. The relevant legislation governing protected species is as follows:
- England, Scotland and Wales: Wildlife & Countryside Act 1981 (as amended) - Schedule 1
- Northern Ireland: The Wildlife (Northern Ireland) Order 1985 - Schedule 1
- Republic of Ireland: Wildlife Acts 1976 to 2012
- Isle of Man: Wildlife Act 1990 - Schedule 1
To be able to disturb a Schedule 1 or 2 species for the purpose of ringing or nest recording, a Schedule 1 or 2 permit or licence is required. This permit/licence allows the holder to lawfully approach the nest or dependent young of a Schedule 1 or 2 species, although any subsequent activities relating to ringing, including the use of Special Methods, are dictated by the conditions associated with the ringing permit.
The interpretation of the law regarding when a Schedule 1 permit is required varies between countries. In Northern Ireland, Wales and the Republic of Ireland, a Schedule 1 or 2 permit / licence is only required if intentionally disturbing a Schedule 1 or 2 species near a nest during the breeding season; it is not required, for example, if ringing in an area where a Schedule 1 species is known to be present, unless the ringing activities are likely to stop the adult birds behaving normally. It should be noted that some landowners will prohibit any ringing in areas where Schedule 1 or 2 birds are known to be nesting, regardless of whether the ringing activities are likely to disturb the birds or not, and in these cases, the wishes of the landowner must be respected.
In England and Scotland, if you are operating during the breeding season in a habitat that you could reasonably expect to find a Schedule 1 species, you are required to have a Schedule 1 permit to catch adults of that species. In order to avoid the need to issue individual Schedule 1 permits to the majority of ringers, capture of the Schedule 1 species Kingfisher, Cetti’s Warbler, Bearded Tit and Firecrest during sampling (such as mist netting) away from known nest sites is covered by an inclusion on the ringing permit. No additional reporting is required from ringing permit holders relating to this inclusion.
The BTO works closely with the Rare Breeding Birds Panel (RBBP) to ensure all records are suitably processed and stored. Data on breeding birds obtained through the licensing process are reported to both the relevant SNCB and RBBP.
Issuing authorities
In England and Scotland, permits for ringing and/or nest recording Schedule 1 species are issued by the BTO on behalf of Natural England and NatureScot respectively; licences for other activities, such as photographing Schedule 1 species at the nest, are issued directly by these SNCBs. In Wales, all Schedule 1 licences are issued directly by Natural Resources Wales, but those for ringing and/or nest recording are applied for via the BTO. Schedule 1 licences for Northern Ireland and the Isle of Man are issued directly by the Northern Ireland Environment Agency and the Manx Department of Environment, Food and Agriculture respectively. Schedule 2 licences for the Republic of Ireland are issued directly by the National Parks and Wildlife Service.
All Schedule 1 and Schedule 2 permits, regardless of who they are issued by, are accompanied by conditions. Conditions are mandatory and any transgression of these will result in the law being broken. If staff become aware of such a transgression, the relevant SNCB Licensing Team will be informed and will lead on any further action taken against the permit holder. Fundamental Principles and Notes are advisory; failure to heed such advice will not automatically result in the application of sanctions but, if such failure leads to a negative impact on either bird welfare or the reputation of the Scheme, the fact that this advice was not followed may be taken into account in any subsequent disciplinary considerations. As with a ringing permit, possession of a Schedule 1 permit does not convey any additional right of access for the permit holder.
Scotland
In Scotland, there is an additional condition relating to the disturbance of Schedule 1 species, which currently reads as follows:
- The licence holder (or permit holder or agent, as appropriate) should notify the relevant landowner(s) or land manager(s), of planned licensed activity each year, including the expected timeframe of the activity and the likely number of visits planned.
- Where there is explicit agreement between the licence holder, permit holder, or agent and the landowner/ manager the notification can be extended unless there is a material change, such as change of ownership or licence holder.
- The notification must be in advance of any licensed activity.
- Where it is not reasonably practicable to notify the Landowner(s) or Land manager(s) of planned activity, the licence holder, permit holder, or agent must notify NatureScot and include the reason for not being able to contact the landowner / land manager directly.
- Evidence of the notification to the landowner(s) or land manager(s) is to be made in a manner which can be provided to NatureScot if requested.
NatureScot have provided guidance on this condition, which can be found here. The main points to note are that:
- This condition applies to all holders of Schedule 1 permits issued by BTO who operate in Scotland, and their agents (as well as to others who hold a disturbance licence issued directly by NatureScot).
The condition does not apply when monitoring non-Schedule 1 species.
The requirement is to notify the landowner/manager; you are not required to gain permission before carrying out your monitoring activity.
There is an option to inform NatureScot of your planned activities directly, if it is not possible to identify or contact the landowner / land manager.
You will need to notify the landowner each year, unless agreed otherwise with the landowner / land manager (the phrase ‘the notification can be extended’ in the second bullet point of the condition above relates to the ability to make such bespoke agreements).
If you have any questions regarding how this condition operates, please contact licensing@nature.scot in the first instance.
Scope of a Schedule 1 permit / licence
Schedule 1 permits/licences are issued for named species and locations. The location information is recorded by county and also preferably by 10 km square. The list of species and locations required need to be listed on the application form. Once an application is approved, the permit/licence holders will be sent a list of other permit/licence holders whose permits/licences allow them to monitor the same 10 km squares for that species in that county. Current permit/licence holders are also given the email address of the new permit/licence holder who may overlap with them. Permit/licence holders are advised to liaise with these other permit/licence holders to avoid duplication of monitoring and disturbance. In Scotland, liaison with the relevant Raptor Study Group is mandatory, and contact details can be found on the Schedule 1 permit.
The use of sound lures to establish the presence of breeding birds is only permitted under a Schedule 1 permit where it is integral to ringing and nest recording activities, e.g. to inform targeting of nest searches or trapping attempts. Use of sound lures for surveying purposes only would require separate licensing by the appropriate SNCB.
To add additional locations or species to a permit/licence during the breeding season, or to add or remove agents, please email ringing.schedule1@bto.org with the following information:
- The species to be added, along with the county and preferably the 10 km square(s)
- The ‘My BTO’ username(s) of agents to be added or removed
During the renewal process, permit/licence holders can request for species/county combinations to be added or removed, for 10 km squares to be added or removed and for agents to be added or removed. Species/location combinations cannot be removed outside of the renewal period, as each species/location combination that has been present on a permit/licence during the year will need to be reported on before renewal, regardless of whether or not any monitoring has taken place for that species in that location.
To calculate the 10 km square from a four-figure grid reference, select the first and third digit; NH1234 is therefore located within the 10 km square NH13. We recommend the use of this website to check which 10 km square a site is in before applying for a permit/licence.
Who should apply
The following applies to permits/licences issued by BTO for England and Scotland or processed by BTO for Wales. For details relating to Northern Ireland, the Isle of Man and the Republic of Ireland, see below or contact the relevant issuing authority.
Anyone wishing to disturb a Schedule 1 species at or near the nest for ringing or nest recording in the breeding season needs a permit/licence in their own name, to be listed as an accredited agent on someone else’s Schedule 1 permit/licence or needs to act only as an assistant.
Accredited agents
Each permit/licence holder can have multiple accredited agents named on their permit/licence who are able to operate without the direct supervision of the permit holder/licensee. Accredited agents do not need to apply for a permit/licence in their own name for this species and will not need to provide a separate report (see Reporting) at the end of the year. Accredited agents can be listed on as many Schedule 1 permits/licences as required.
An accredited agent will be issued with a copy of the permit/licence by the BTO and will be provided with an updated copy if the permit/licence is amended in the course of the breeding season. The permit holder/licensee is responsible for any work carried out under the permit/licence and should specify to each agent which species and locations covered by the permit/licence they are permitted to monitor. Agents who operate outwith the instructions issued to them by the permit holder/licensee, e.g. monitor a species at a location listed on the permit/licence that they have not been given permission for, risk being removed as an agent from that permit/licence.
Anyone wishing to be added as an accredited agent to a Schedule 1 permit must have first registered for a My BTO account and been issued with a BTO username.
Assistants
Each permit/licence holder and each accredited agent can also have two assistants present when undertaking ringing or nest recording of protected species. These assistants do not need to be named on the permit/licence or to apply for their own permit/licence. However, they may only undertake the permitted/licensed activities if the permit/licence holder or an accredited agent is present and providing direct personal supervision. Where a landowner or other interested party wishes to be present during the ringing/nest recording activities, they would be classed as an assistant and count towards the limit of two assistants per permit/licence holder or accredited agent.
Supporting evidence
Ringers must provide their permit number and / or My BTO username as part of the application - this will be checked to ensure that the applicant is an active ringer, and is signed up to the Nest Records Scheme. T- and C-permit holders must also have this form countersigned by their Trainer.
Nest recorders must:
- Provide two references. The referees must hold a current C, A or S permit, a Schedule 1 permit, or be a member of the Nest Record Scheme who has submitted nest records (for any species) for at least the past three years and have worked with the applicant in the field on at least one occasion.
- Have submitted at least 10 multi-visit nest records over the past three years, via DemOn. The DemOn username that these records have been submitted under must be provided on the application form.
Application process
England and Scotland
The BTO issues Schedule 1 permits for ringing and nest recording on behalf of Natural England and NatureScot. Limited photography or filming at the nest during these activities is covered by this permit, assuming this causes no extra disturbance. Installation of cameras at nest sites is only permissible if carried out prior to the breeding season or as part of standard monitoring. To apply, please complete this form and return it to ringing.schedule1@bto.org
Wales
The BTO coordinates applications for disturbance licences for ringing and nest recording in Wales. Natural Resources Wales then issues the licence directly. Limited photography at the nest during these activities is covered by such a permit. Be particularly aware that having landowner permission to access a nest is a condition of Welsh Schedule 1 licences. This means that if someone has a Schedule 1 licence for both the species and the 10km square, but does not have landowner permission to approach specially-protected breeding birds, they are at risk of prosecution. To apply, please complete this form and return it to ringing.schedule1@bto.org
Northern Ireland
Licences are issued directly by the Northern Ireland Environment Agency.
Isle of Man
Schedule 1 licences are issued directly by the Manx Department of Environment, Food and Agriculture.
Republic of Ireland
If ringers are targeting Schedule 2 species during the breeding season, additional applications to NPWS To Mark or Ring Birds or Wild Animals are required under Section 32 for each relevant species and for each person causing the disturbance. For example, for a group landing on an island colony of Arctic Terns, where all members of the party would be causing disturbance, all would require their own licence.
Depending on the species/project, the holder of a NPWS Schedule 2 licence may be able to have assistance from other non-licence holders for health and safety reasons, such as holding a ladder to access a Barn Owl nest box, as well as a landowner present, but only the licence holder can ring or handle the birds or access the nest.
It is essential to liaise with the NPWS Licensing Unit to identify what licensing specific projects require.
Reporting
It is a condition of holding a Schedule 1 permit/licence for England, Scotland and Wales that an annual report is provided for every species/location combination before a new permit/licence can be issued; thus permits/licences cannot be renewed until these reports are received (please check the conditions of the licence for reporting requirements in Northern Ireland, the Isle of Man or the Republic of Ireland). Where possible, reports should be made through the Nest Record Scheme (see Reporting via Nest Records), ideally via DemOn, as this maximises the usefulness of the data, enables it to be incorporated into the breeding trends published in the BirdTrends report and ensures it can be readily used by RBBP.
If records are not submitted via the Nest Record Scheme a Schedule 1 Report Form will need to be completed and returned to ringing.schedule1@bto.org. Records submitted via the Nest Record Scheme should not be included on this form.
For colonial or nidifugous species, nest contents may not be known, nor in some cases the actual nest location, and these species should be reported on using a Schedule 1 Report Form. The minimum information required is site (with four- or preferably six-figure grid reference), maximum number of adults seen (and date), maximum number of young seen (and date) and estimated number of pairs (based on number of adults and young seen).
If no visits have been made in the calendar year, a nil return should be indicated on the online renewal form and no report is required.
Unoccupied sites should only be recorded and submitted for those species of specific interest to the RBBP; the full list can be found at www.rbbp.org.uk. This includes all Schedule 1 species except: Gadwall, Leach's Petrel, Red Kite, Ring-necked Parakeet, Barn Owl, Kingfisher, Crested Tit, Woodlark, Crossbill and Scottish Crossbill. All data received through the Nest Record Scheme, or on the standard Schedule 1 report forms, for species of interest to RBBP are passed to them and all data are made available to the relevant SNCB on request.
Raptor reporting in Scotland
Records of raptors in Scotland can be reported via the above methods or to the relevant Raptor Study Group or directly to the Scottish Raptor Monitoring Scheme (SRMS). BTO will accept the return as true and renew permits accordingly; however, SRMS will check the returns received against those claimed to have been sent during the Schedule 1 renewal process and contact any licensees whose reports are missing. If reports have not been submitted to SRMS as per the renewal form, the Schedule 1 permit will be revoked.
Reporting via nest records
All sites (i.e. sites with breeding attempts, sites with non-breeding adults, sites that are unoccupied and sites that haven't been visited) can be reported through the Nest Record Scheme, but only those in active use must be reported. Permit holders/licensees who complete nest records for their sites will not need to submit a separate Schedule 1 report. See the full instructions for reporting via Nest Records.
Reporting deadlines
You must make a report for all species/location combinations before your permit can be renewed.
Renewals
Current Schedule 1 licence holders will be sent an email with a link to an online renewal form which includes the details of all of the species/location combinations and agents that were listed on their permit in the previous year. Information needed includes an indication of how reports have been submitted for each species/location combination, or a ‘nil return’ if no sites were visited. The renewal cannot be submitted until the form has been completed in full and must only be submitted once all species/location combinations have been reported on.
Amendments to Schedule 1 permits / licences
Permit/licence holders can make changes to their permit/licence at renewal. Changes include adding, changing or removing species and/or 10 km squares or adding or removing accredited agents. New agents must be signed up to ‘My BTO’ and have been issued with a BTO username before they can be added as an agent.
Timing
Renewals should be submitted as soon as possible upon receiving the renewal email and will be processed in order of receipt up to the end of December. Please note that from January, ringing permit renewals are prioritised so there may be a delay in renewing Schedule 1 permits/licences if they are not submitted promptly
1.3.2 BBRC / IRBC rarities
The British Ornithologists’ Union Records Committee (BOURC) maintains the British List, the official list of wild birds recorded in Great Britain (England, Scotland and Wales and associated waters[). The Irish Rare Birds Committee (IRBC) and the Northern Ireland Rare Birds Committee (NIRBC) maintain the lists of wild birds recorded in the Republic of Ireland and Northern Ireland (and associated inshore waters) respectively; together, these lists form the Irish List. Species are recorded in categories A-E (see above links for detailed category definitions); species in Categories A, B and C relate to birds found here in an apparently natural state, or that originated from captive populations but are now self-sustaining.
The rules of the Ringing Scheme state that ringers are only permitted to ring species listed under Categories A, B or C of the British or Irish Lists.
Rarities
It is vital that the sensitives around the ringing of rarities are fully appreciated by all ringers. Note that these issues do not directly relate to welfare, as many migrant birds of common species may also be on equally tight energetic budgets and we are confident that the best practice guidance and training provided minimises negative impacts. The concerns relate primarily to public relations, where ringing activities may conflict with those of the birding community. The potential negative impacts of capture must therefore be considered carefully in the context of their potential scientific value.
A national rarity is defined as a species on the lists of the British Birds Rarities Committee (BBRC) in Britain or the Irish Rare Birds Committee (IRBC) in Ireland, or one that is so rare as not to be on the relevant list. A local rarity is defined as one that is sufficiently unusual in the locale for its presence to attract interest from the birding community; if in doubt whether a species qualifies as a local rarity, ringers should contact the county bird recorder for guidance.
There are three scenarios where a rarity may be encountered by ringers:
- It is inevitable that some rare birds will be caught in the course of routine ringing operations and these should be ringed, processed and released as any other bird, in accordance with best practice.
- There may be circumstances in which a ringer is aware of the presence of a rarity in advance of a planned activity that forms part of a formal monitoring schedule (e.g. CES visit, cannon-netting session), which may result in accidental capture. If postponement is not possible, the activity may go ahead with landowner permission; note, however, that such decisions are likely to be heavily scrutinised and failure to provide sufficient justification may result in sanctions. Ringing protocols (e.g. numbers/positions of nets) must not be modified to increase the probability of encountering a rarity and steps should be taken to inform the public as far in advance as possible, to minimise the potential for reputational damage.
- If a ringer is aware of the presence of a national or local rarity in advance and wishes to target it, whether on a private or public site, they must seek advance permission from the Licensing Team. The only exception to this rule relates to accredited Bird Observatories, where permission is not required to target rarities in any location that falls within the formally defined Observatory recording area.
To maximise the value of any capture of a rarity, a BBRC/BTO Trapped Rarity Recording Form must be fully completed, including wing formula (where appropriate, as suggested by appropriate identification guides) and all biometrics and sent to the appropriate county recorder and BBRC/IRBC as soon as possible, ideally with photographic evidence.
For more information on what to do if you catch a rarity, see the Autumn 2025 LifeCycle article 'Be prepared for a rare bird' (pp 28-29).
Code of Conduct
If a rarity is caught, the following code of conduct applies:
- Ringers do not have an obligation to inform birdwatchers that a particular rarity has been caught; this is left to the discretion of the ringer-in-charge. However, it is important for the public perception of ringing that ringers should strive to be on good terms with birdwatchers and be sympathetic to their needs, so any actions that foster good relations would be beneficial for ringers, birdwatchers and the wider Ringing Scheme. Conversely, capture of rare birds can be a contentious issue and in some cases the optimal solution may be to withhold news, although this will likely result in criticism once news of the capture is published.
- If birdwatchers are to be informed, or are present anyway, identifying, ringing and processing the bird before showing it to bystanders may help to reduce the overall processing time.
- There is likely to be a high level of scrutiny applied when a rarity is shown to the general public, so it is very important to consider the condition of the bird carefully. The time that it is being shown to the public is likely to be contentious, with those present thinking it should be minimised and those absent feeling it should be extended; decisions must prioritise the welfare of the bird, and not pressure from the public. Birds should not be held any longer than necessary to accommodate the arrival of birdwatchers, but ringers may consider processing other birds first so as not to also hold up the overall ringing process of other birds. If multiple suitable release sites are available, it may be beneficial to consider the ease of post-release viewing, but birds should always be released in suitable habitat, regardless of this.
- If other birds have been caught, ringers may want to consider showing these to the audience that has gathered too, to strengthen the message that the focus of ringing is on monitoring rather than the capture of rarities. If ringers intend to use ringing sessions as a means of generating funds, be aware of the perception that this could be the sole aim, rather than a tangential benefit to the scientific value, so messaging to clarify the purpose of ringing activities may be helpful.
- Maximising transparency by informing those present of the basis for decisions as they are made is always likely to help relations with an audience. Expectation management is key to avoidance of conflict generally, so any publicly accessible advance information on standard protocols for ringing sessions, particularly in relation to steps taken when rarities are captured, is likely to be beneficial.
- Ringers are in the unique position to collect and store samples that may be used to genetically identify birds from difficult species pairs or groups. Note that feathers must not be intentionally taken without the relevant Special Methods endorsement (and project), but any feathers dropped as part of the ringing process should be collected and stored in a dry paper envelope. Consider using a completely clean bird bag to hold a rarity so that any shed feathers are known to be from that bird and can be collected.
- Whilst it is acceptable to speculatively use sound lures of rarities (e.g. Aquatic Warbler), these should not be used to target specific birds already known to be present at a site.
1.3.3 Non-native species
The following species are included on the Invasive Alien Species (Enforcement and Permitting) Order 2019 (England and Wales), or on equivalent legislation in Scotland, Northern Ireland, Ireland or the Isle of Man:
- England - Egyptian Goose, Ruddy Duck, Sacred Ibis, Indian House Crow
- Scotland - Canada Goose, Black Swan, Ruddy Shelduck, Ruddy Duck, Sacred Ibis, Eagle-owl, Monk Parakeet, Ring-necked Parakeet, Indian House Crow
- Wales - Egyptian Goose, Ruddy Duck, Sacred Ibis, Indian House Crow
- Northern Ireland - Canada Goose, Barnacle Goose, Egyptian Goose, Mandarin Duck, Ruddy Duck, Sacred Ibis, Indian House Crow
- Ireland - Canada Goose, Greylag Goose, Ruddy Duck, Tawny Owl
- Isle of Man - Canada Goose
Ringers must not target any of these species (accepting that some of those listed are also not listed on categories A,B or C of the British or Irish lists) due to the legislation concerning their release. Defra have advised that any individual of the species listed for England can, if accidentally caught while targeting other species, be released as long as this happens immediately and no ring is fitted. In all other countries it is, however, an offence to release any of the respective species listed following accidental capture and individuals should be euthanised quickly and humanely if the ringer is confident in doing so, or taken to a veterinary professional, noting that the latter may involve sourcing equipment required for safe transport, e.g. cages.
Euthanising birds
The government does not currently produce a comprehensive list of humane methods of dispatch but in consultation with the Humane Slaughter Association and UFAW (Universities Federation for Animal Welfare), and referencing EU regulations on the use of animals in research, Annex IV of that document (EU 2010/63), outlines the following prescribed methods for birds:
- Percussive blow to the head (concussion); birds up to 5 kg
- Cervical dislocation (birds up to 1 kg; birds over 250 g should be sedated)
- Decapitation
- Noting that ideally methods 2 and 3 should be preceded by method 1 to render the birds insensible prior to killing
A ‘percussive blow’ to the back of the head with a suitable stick is also listed as one acceptable method. Where this isn’t possible, the blow could be against a stone or hard surface, although this may be unsuitable for larger species. Never attempt to drown a bird.
1.3.4 Deformed, diseased, injured and oiled birds
Ringers play a vital role in the collection of monitoring data but this remit does not extend to the treatment of diseased or injured birds. Birds which have severe or unhealed injuries, or are diseased, oiled or affected by any other substance must not be ringed without first seeking explicit permission from BTO; birds with minor or healed injuries may, however, be ringed. Maintenance of good hygiene practices is particularly important when handling diseased birds.
Treatment of birds
Ringers may remove items that may cause injury, such as removing wool from waders’ legs, or fishing line from Gannets. They may not, however, treat any injury arising, any other pre-existing injury or any suspected disease; to 'diagnose and treat' is classified as an 'act of veterinary surgery', as defined by the Veterinary Surgeons Act 1966, and requires a formal qualification.
Beak trimming
Ringers may occasionally catch birds with overgrown bills but beak trimming should only be undertaken by vets, as there is a significant risk of harm to the bird.
Removing ticks
While removal of ticks for the purpose of enhancing bird welfare does not require a Home Office licence under ASPA (Animals (Scientific Procedures) Act 1986), there is a risk to the bird if mouthparts are left in situ, and artificially improving the health of the bird compromises the monitoring remit of ringing activities. Ringers should therefore not attempt to remove ticks from birds caught unless collecting them for a specific study, which would require an ASPA licence from the Home Office as it wouldn’t be considered as for welfare reasons.
Ringing and releasing birds with deformities
As is the case with tick infestation, deformities, such as unusual bill growth, are part of the natural variation that ringing activities are intended to monitor, so birds possessing them may be ringed and released without treatment.
***THE FOLLOWING SECTION IS BEING REVIEWED AND MAY BE UPDATED, BUT THE GUIDANCE BELOW IS STILL CURRENT***
Ringing and releasing diseased birds
Growths on legs can be caused by Knemidocoptic mange, the papillomavirus, both colloquially known as ‘scaly leg’ or ‘tassel foot’, or avian pox; symptoms can be extremely similar and diagnosis requires laboratory testing. Avian pox may also cause tumour-like growths, most commonly on the head or wings, but also on the legs and feet in some species. Constriction from rings following swelling can lead to leg loss, so any birds exhibiting growths on either leg should be released without ringing. Birds suffering from Trichomonosis, Salmonellosis, Colibacillosis and Chlamydiosis are likely to be in extremely poor condition by the time the disease is detectable, so ringing will provide no additional information and should not be attempted.
In exceptional circumstances, permission may be given to ring birds that are known to be diseased as part of a structured population or epidemiological study. Before any such project begins, approval must be obtained from the Licensing Team. Taking of samples is likely to require additional licensing, either due to the technique or the potentially infectious nature of the material collected, so again the Licensing Team should be contacted in advance of any fieldwork being undertaken.
It is not yet possible to record comprehensive information on diseased birds, whether ringed or not, in DemOn but proposals to develop this functionality are currently in preparation. More information on diseases in birds can be found on the BTO website.

Figure 1.5: Chaffinch with ‘scaly leg’. (Tommy Holden / BTO).

Figure 1.6: Great Tit with avian pox. (Tommy Holden / BTO)
Ringing and releasing injured birds
Birds possessing severe or unhealed injuries should not be ringed.
Relatively minor, healed injuries, such as missing or damaged toes, may not be a problem for some species and the bird may be ringed safely on the uninjured side. However, while there may be no problem for the bird, members of the public may assume that the injury was caused by the ring or ringing process, so it is advisable to make a note of pre-existing issues in the ‘Extra Text’ field in DemOn.
While the intensive ringing training process minimises the chances of issues occuring, accidental injuries cannot be completely avoided and they do occasionally occur. The severity of the injury will determine the decisions around release.
- If the injury is minor and the bird is able to fly and perch, the best course of action is to place it in a quiet location away from disturbance and predators to allow it to recover.
- If the bird is unable to fly, it should not be released. Birds with strained flight muscles, or chilled birds, may recover if allowed time to rest in a bag for the remainder of the session. If they are still unable to fly at the end of the session, they should be taken into care by the ringer, taken to a rehab centre for professional care or euthanised (see Euthanising birds).
Taking birds into care does not breach the Wildlife and Countryside Act (1981) (as amended) if the individual’s long-term survival in the wild will be enhanced prior to re-release. The relevant section of the Act 4(2)(a), states that a person shall not be guilty of an offence if a bird is taken from the wild for treatment provided that it ‘had been disabled otherwise than by his [sic] unlawful act and was taken solely for the purpose of tending it and releasing it when no longer disabled.
Ringing oiled birds
Ringers may only ring oiled birds as part of a registered rehabilitation project and once all necessary veterinary checks have been completed and birds are classed as fit for release.
***END OF SECTION UNDER REVIEW***
1.3.5 Rehabilitated birds
Any wild bird kept in captivity for longer than 24 hours before release is considered to be rehabilitated; birds that are only temporarily incapacitated (e.g. after hitting a window) can be ringed and released within a few hours without being considered rehabilitated, as long as they appear to be in good condition at the time of release.
There is no longer any requirement to register a specific project to ring rehabilitated birds, to obtain a ‘Rehab Endorsement’ or to submit a ‘Rehab Card’ for those individuals ringed, nor will there be any associated charges. Any ringer holding the appropriate full-grown endorsement is therefore able to ring a rehabilitated bird, as long as the rehabilitation process has adhered to the 10 core principles published by the British Wildlife Rehabilitation Council (BWRC). This will ensure that:
- Full treatment records have been maintained, and can be accessed as required (see Treatment histories).
- Only healthy birds fit for release, as determined by an appropriately trained professional, are ringed (see Assessment of bird health); ringing should occur as close to the planned release date as possible, minimising the risk that they are subsequently deemed unfit.
- Birds that exhibit habituation to humans or demonstrate loss of natural behaviours as a result of mal-imprinting or other psychopathological conditions should not be ringed. This recommendation applies broadly across all species, with particular emphasis on vulnerable groups, such as Corvids that have been reared in captivity.
This policy aims to protect both the ringer and the BTO from reputational damage; it is the ringer’s responsibility to check that these requirements have been met, noting that all centres securing formal BWRC approval can be assumed to adhere to these principles. It is vital that rehabilitated birds are flagged as such in data submissions (see Submitting data for rehabilitated birds).
Treatment histories
To effectively evaluate the success of rearing and treatment protocols, comprehensive and standardised records must be maintained for each bird. As a minimum, these records should include a unique internal reference number, capture location, date of admission, and weight at both admission and release (or at the time of ringing). A 'via' field should also be recorded to indicate the source of the individual, such as a veterinary practice, member of the public, or another organisation. Detailed dietary information, along with any veterinary or medical notes, must be documented as part of the bird’s inpatient record to ensure continuity of care and to inform future rearing and treatment practices. All case histories should be systematically compiled and accessible for review.
Assessment of bird health
Only healthy birds should be ringed. Prior to ringing, each bird must be assessed by a suitably experienced wildlife rehabilitation practitioner or a licensed veterinarian, to confirm that it is fit for release. Birds exhibiting any signs of illness (including, but not limited to, respiratory symptoms, such as those associated with aspergillosis, or poor plumage condition indicative of excessive metabolic disturbance during feather growth) must not be ringed. For full-grown birds, it is also vital to ensure that no abnormal behaviours are presented, best assessed by the rehabilitation centre over time.
Submitting data for rehabilitated birds
All the relevant information should be recorded in DemOn when the ringing record is submitted. Records should be submitted as Record_type=H, adding the appropriate Condition code as below:
- C (Captured > 24 hrs) - this will apply to all full-grown birds brought into captivity for treatment
- H (Reared in captivity) - this will apply to birds admitted as pulli and reared in captivity before release
The submitted location, date and place of ringing should reflect the location, date and time of release of each bird. Details concerning circumstances and treatment should be provided in the free text field when prompted.
Maximising the value of ringing rehabilitated birds
Ringers are encouraged to focus on species groups where the chances of re-encounter, should the bird survive, are highest, i.e. non-passerines. If ringing at established rehabilitation centres, this probability can be increased through colour-ringing, either as part of an existing project or by registering a new project. Anyone wishing to colour ring birds under a new project should follow the standard guidance on registering colour-ringing projects (section 1.4.3 Colour ringing).
1.3.6 Domestic and captive-bred birds
Ringers are not permitted to ring any bird that is already fitted with a closed ring or that shows any evidence that it has (or is suspected to have) escaped, or been released, from captivity.
Captive-bred quarry species being released for sport (e.g. wildfowl and gamebirds) must not be ringed without explicit permission from BTO, which is only likely to be granted for specific research projects. Please contact the Licensing Team in the first instance. There is a total ban on ringing Red-legged Partridge, as continued growth of the tarsal spurs of fully-grown birds makes it impossible to achieve a safe ring fit for these species. No species of pheasants may be ringed as standard, although specific permission to ring Golden Pheasant can be requested from the Licensing Team. There are currently no restrictions on the ringing of Capercaillie, Red Grouse, Black Grouse and Grey Partridge, but these must only be ringed with the explicit permission of the landowner.
If a ringer has a good scientific reason for ringing feral birds or those bred in captivity, such as head-starting projects and reintroductions, permission must be obtained from staff in the Ringing and Nest Recording Team before doing so. In this context, feral birds are those considered to have originated from a wild species, been domesticated over time, and subsequently released or escaped back into the wild, e.g. Feral Pigeon.
Submitting data for captive-bred and feral birds
As for rehabilitated birds, all the relevant information should be recorded in DemOn when the ringing record is submitted. Records should be submitted as Record_type=H, and Condition= H (‘Reared in captivity’), and the submitted location, date and place of ringing should reflect the location, date and time of release of each bird. Any additional details concerning circumstances should be provided in the free text field when prompted.
1.3.7 Mute Swans
The Crown historically has the right to claim all the Mute Swans in England and Wales by Prerogative Right. There is no record of when this law was enacted, but records show that it was in force by the 12th Century. The Crown granted rights of ownership of swans in a particular area to local dignitaries and historically each owner marked their birds, usually with a beak mark. As the value of swans for the table diminished, these rights of ownership were allowed to lapse and today only three bodies exercise these rights: two Livery Companies (The Vintners' Company and The Dyers' Company, who both maintain their ownership of Mute Swans on the River Thames) and the Ilchester family, who own the birds in the swannery at Abbotsbury, Dorset.
Today, the Crown’s Prerogative right remains in force: any Mute Swan (including eggs, dead birds, ringed birds) in open water in England and Wales can be claimed by the Crown as Crown property. In practice the BTO permit covers the ringing of swans, except on the River Thames and the Fleet, Dorset. Those on the Thames may be claimed by either the Vintners’ and Dyers’ Companies or the Crown, and specific permission is required from the Lord Chamberlain’s Office. To identify the swans they own, the Companies use rings similar to the BTO ones, but bearing their own inscriptions; many of these may also carry a BTO ring on the other leg. A similar situation exists with swans breeding at Abbotsbury, Dorset; these too are privately owned with the consent of the Crown and carry an Abbotsbury metal ring. In both cases these birds are privately owned, even if not present on the Thames or Fleet, so rings must not be removed or replaced, nor may colour rings be added without prior permission.
Anyone breaching the Wildlife and Countryside Act in respect of swans may also face the offence of damage to Crown Property. Rehabilitated Mute Swans may be ringed (see Rehabilitated birds).
For detailed information on ringing Mute Swans see The Swan Manual.
1.3.8 Birds trapped in buildings
Ringers may occasionally be asked to assist in the removal of birds trapped in buildings. The approach to this is dependent on the type of building.
Birds trapped in a food premises (e.g. a supermarket)
In this case the primary purpose is to remove the birds for public health or safety and not to catch them for ringing, so requires a licence from the relevant SNCB. In England, there is a general licence (renewed annually) to allow the capture of nine listed species, provided the premises have been registered with Natural England and the ringer takes instructions from the person named under this registration. If asked to catch one of these species in England, a ringer should check on the Natural England website to make sure there is a current licence and familiarise themselves with it, including the release distance requirements. For any other species in England, an individual licence is required from Natural England.
Birds trapped in a building other than a food premises (e.g. private house)
In this case the purpose of catching the bird is unlikely to be the preservation of public health or safety. Therefore, provided the landowner has asked for the bird to be caught, and the ringer agrees to catch it for the purpose of ringing or examining any ring it may be carrying, and provided the bird is released outside the building but at no greater distance than would be involved in normal ringing operations, the purpose is covered by a BTO ringing permit and the bird may be caught, ringed and released as in normal operations. If, exceptionally, the purpose of catching a bird in a building other than food premises does appear to be the preservation of public health or public safety, an individual licence will be required unless it is covered under the NE general licence (above).
1.3.9 Pulli ringing
No pulli may be ringed if to do so would likely damage the nest and compromise the survival of the young. Species where natural nests are likely to be damaged include Kingfisher, Goldcrest, Firecrest, Wren, Long-tailed Tit, House Martin and Sand Martin but this may occasionally apply to other species and ringers must always use their discretion, erring on the side of caution if in doubt.
1.4 What can I use to mark a bird?
1.4.1 Metal rings
Metal rings carrying a unique number and a return address (postal or digital) are a safe and cost-effective way to mark birds individually. Rings are made to a high standard and the metals used are malleable, enabling them to be fitted with simple equipment. The weight of a ring (typically 0.01% of a bird’s body weight) is insignificant in relation to the daily fluctuation in body weight of 10% or more which occurs in many species. Once fitted, bird rings wear away slowly on the inside and along the bottom as a result of abrasion against the leg and foot respectively, and in some species, particularly auks and waders on rocky shores, also on the outside. Corrosion in saline or alkaline waters can also be a significant problem. The choice of metal, design and correct fitting of rings are all therefore important to ensure a ring remains legible for the expected lifetime of the bird.
Only BTO ringers, or those supervised by BTO ringers with a Helper endorsement, can fit or inspect metal rings on wild birds. Ringers must use the appropriate ring size for the species and it is important that rings are fitted correctly, primarily for bird welfare, but to also minimise wear. It is vital that ringing data are recorded accurately so that they are as useful as possible. Metal rings have been used on birds for over 100 years and have proved to be a very safe marking method. However, to ensure that any possible problems are dealt with promptly, any concerns about rings should be reported to the Licensing Team. Rings or other marks used by ringers do not signify ownership; the bird remains a wild bird.
Identification
Ringers must not ring a bird (full-grown or pullus) unless it has been specifically identified. There may be exceptional circumstances where this isn’t possible, such as distinct hybrids or difficult species pairs where a DNA identification may be possible post-release, but these situations must be reported fully to staff in the Ringing & Nest Recording Team (with the exception of redpolls – see below). If a national rarity is caught, ringers must submit the record (including full description of plumage, biometrics and photographs if available) to the BBRC or, in Ireland, the IRBC.
What ring size to use
A ring must not be able to slip over the ‘ankle’ (technically the first metatarsus) but must not be so tight as to constrict the leg. Ideally, it should fit closely to a bird’s leg, move freely up and down (not necessarily over the whole length of the tarsus), and rotate slightly, with an internal diameter not more than one-third greater than the diameter of the widest part of the tarsus. Overly loose rings may wear excessively on the inside and there is a greater risk of a thorn or twig getting caught between the ring and the leg. The legs of most birds are laterally flattened, some much more than others, and rings may, depending on ring size, also be elliptical. Razorbills and Guillemot require special rings and other species may need the ring to be reshaped.
Rings come in a wide range of sizes so that they fit birds well (see Table 1.16 Ring size list). The smallest ring size, AA, only has space for six-characters, which gives fewer combinations, so they are only used on those species which most need them. Although the ring size list is evolving with experience, ringers may only use a ring size/shape/metal not specified in the ring size table in exceptional circumstances, or by prior arrangement with staff in the Ringing and Nest Recording Team. The fitting of an incorrect ring due to carelessness, or a lack of the correct ring, will be treated as a serious matter. It is very important that ringers advise (preferably with tarsal measurements) staff in the Ringing and Nest Recording Team of any experience which suggests that a different size would be preferable for a particular species (see Ring size changes).
Note that ‘ring size’ includes ring height, material and shape as well as internal diameter, Three of the light, Magnesium-Aluminium alloy ring sizes (A, B and C) have exact equivalents made from the heavier and harder metal incoloy (A2, B2 and C2). These rings are not interchangeable and must be used as stated in the ring size list so as not to compromise subsequent data analyses. The softer rings have a short lifespan on species where a harder ring is recommended, and harder rings may have lower recovery rates because they are more difficult for finders (e.g. non ringers) to remove.
To avoid mistakes, it is important to check the ring size list and any online updates (or the Ringing & NRS Info app) whenever an unfamiliar species is caught. Be aware that for some species a larger ring size is recommended for pulli and for some species, different sizes are recommended for the two sexes. It is wise to ensure that strings of similar rings with similar prefixes (B2/B+, J/K) are appropriately labelled to indicate ring size.
Exceptions
Although it is a requirement to adhere to the ring size list, there may be exceptional cases where the tarsus is too thick to take the recommended ring size. In such cases, ringers must exercise judgement whether to ring the bird and on what ring size to use:
- Check that the leg(s) are not diseased in any way (see Deformed, diseased, injured and oiled birds).
- Measure the maximum and minimum tarsus diameter using callipers and report this when inputting the ringing data: Tarsus Width Max and Tarsus Width Min in DemOn
- Use the next ring size up and, if necessary, butt or overlap the ring to fit
If the tarsus is abnormally thin, or the ‘ankle’ (first metatarsal) joint is small and there is a danger of the ring slipping over the foot (or over the ‘knee’ joint if the bird is ringed above the ‘knee’), the ring should be overlapped slightly, making sure that none of the ring inscription is obscured, so that the ring is retained safely on the leg.
Rare birds
As for any other birds, all rarities must be identified before being ringed but, as unambiguous identification may be difficult in some species pairs (e.g. Chiffchaff and Iberian Chiffchaff, ‘subalpine warblers’), ringers are advised to take photographs, measurements and details likely to help confirm identification and retain any naturally-shed feathers for possible DNA analysis. Birds should be handled for the minimum time required to confirm identification, ring and process. As in all ringing, the welfare of each bird is the first priority and birds may have to be released unringed to minimise stress. Ringers are not required to identify the race of rarities, but where possible this should be taken into consideration when taking photographs and measurements, and properly recorded.
Sufficient details of plumage and/or biometrics should be recorded to establish the bird’s identity and this will vary greatly between species. For some, taking a full set of measurements would increase handling time without helping with identification. It is important that the identification process is planned by referring to appropriate identification guides before removing the bird from a bag. As a general guide, for any rarity the following should be recorded:
- general features of the taxonomic group, including size and structural comparison with related species
- plumage and soft part descriptions, including colouration of underwings, tail coverts, iris etc
- the state of moult and abrasion on flight and contour feathers
- wing formula and structural measurements (wing, tarsus, tail, bill), weight and fat score if possible
If possible, take photographs of the bird held in the photographic grip, the open wing (resting the open wing against a ruler can help display wing formulas and emargination length), tail, underparts and mantle/rump. It can speed the process up to keep a reference ‘tick list’ of generic images to take.
If a bird which does not appear on the ring size list is caught, the tarsus should be measured (see What ring size to use) and an appropriate ring size used. Also see BBRC / IRBC rarities.
Double ringing
All birds should carry only one metal ‘scheme’ ring. If a bird is caught with a worn, damaged or badly-fitted ring (where this can’t be corrected), this can be replaced by first putting a new ring on the other leg, then removing the old ring. Only worn or damaged rings, or those threatening the welfare of the bird should be replaced, and this applies to rings from foreign schemes as well as BTO rings.
Ringers must never reuse rings. Rings must not be removed from one bird and be put on another, even if the bird with the ring is dead. All analyses of ringing data rely on the fact that one ring refers only to one bird.
Where possible, badly-fitted rings should be corrected where they are likely to cause a welfare issue. If this isn’t possible, or attempting to correct the ring may worsen the situation, then the ring should be removed and a new ring fitted.
Ring size list
Table 1.16 contains a list of species, five-letter codes and ring sizes. The following notes and explanations relate to the information within Table 1.16.
Species
Species are arranged alphabetically with no separate entries for different races; thus Yellow Wagtail, Pied Wagtail etc cover all races of the species. Species are only added to this list once >20 have been ringed or where species have been recently split and numbers are expected to increase rapidly.
Rare breeding birds
There are different lists of species which are specially protected in the breeding season in different countries. If a species appears on one or more of these lists, it is indicated in brackets following the species name as follows:
- Great Britain (GB)
- Northern Ireland (NI)
- Republic of Ireland (RoI)
- Isle of Man (IoM)
Before approaching the nest or dependent young of a listed species, all ringers must obtain a licence to inspect the nest, disturb the adults in the vicinity of an active nest or to examine dependent young. The relevant Schedule 1 permit/licence for England, Scotland or Wales can be obtained via the BTO. Otherwise, the licence must be obtained directly from the relevant licensing authorities (see Schedule 1 / Schedule 2).
Species Code
The standard BTO five-letter code.
Ring Size
Ringers must use the ring size specified for each species, taking into account the warnings (see symbols below and text in table) and species alerts. ‘Ring size’ includes ring shape and metal type so rings with different metal or shape may not be substituted except when explicitly authorised[1]. In exceptional circumstances, where the bird’s leg is naturally so abnormally thick (or thin) an alternative size may be used (see Exceptions) but this should not be done if there is any suggestion of disease or injury being the cause (see Deformed, diseased, injured and oiled birds).
The ring size shown is for full-grown birds and where applicable also for pulli. Where the ring size for pulli is different, it is shown separated by ..........
Any ringer expecting to catch a species which is not listed in the table should contact the Licensing Team for advice (see What ring size to use). Please note that descriptions of any national rarities must be submitted to the BBRC/IRBC directly and copied to your county bird recorder. Birds fitted with closed (avicultural) rings or other signs of captivity (e.g. jesses) should be assumed to be escaped birds and should not be ringed.
Symbols
Table 1.15 Symbols used in the ring size table
| * | Believed to be the correct size, but fewer than 2,000 birds of this species have been ringed in Britain and Ireland. Check Species Alert and exercise care and judgement. If concerned about size, record maximum and minimum tarsus diameter, choose suitable ring size and report findings to BTO HQ.
|
| ǂ | Fewer than 100 birds of this species ringed in Britain and Ireland. In all cases the ring size given is the one that has been used most frequently. Check for Species Alert and exercise care and judgement. Record maximum and minimum tarsus diameter, choose suitable ring size and report findings to BTO HQ. |
| = | The two sizes listed are both permissible: the one which appears first should be used if available as the metal/shape of the ring is preferable. |
| ~ | All sizes listed are permissible, the one listed first is used most frequently: check species alert and minimum and maximum tarsus diameter before choosing the appropriate size. It is expected there will be a regular use of both sizes. Pay particular attention to the larger sex or race and take care when encountering migrants. |
| o | The ring should be overlapped |
| e | The ring should be shaped to form an ellipse to accommodate the shape of the bird’s tarsus |
| ♀,♂ | Different sizes recommended for the two sexes. Where sexing is not possible using plumage characteristics check for Species Alerts. If birds are unsexed, particularly as nestlings, the larger size should be used. |
| ………... | A dotted line joining the ring sizes indicates an age difference in the recommended sizes. Take special care with ring size for full-grown birds, it may be necessary to use the larger size on young juveniles and very occasionally on adults, particularly on the larger sex or race. Particular care should be taken when encountering migrants. NB: A pullus ring size should not be used routinely on full-grown birds without specific permission from Licensing Team staff. |
Pulli only | |
| Delay | Beware - the species has a tarsus which develops slowly in pulli and ringing must be delayed until the maximum diameter is approached. Delays of four or five weeks may be needed for many waterfowl. |
| Ident | The nestlings of these species may be confused with others to be found breeding in the same habitat. |
| Care | There are special considerations in the ringing of these species in their colonies. |
| Nest damage | The normal nests of these species would be damaged by a ringer attempting to remove the nestlings. For special circumstances see Section 7.1 . For permission to ring such nestlings in normal nests contact Licensing Team staff. |
| Sex | The species marked ‘Sex’ in this column should be sexable as nestlings at the time of ringing. The appropriate ring size should be used but, if there is any doubt, the larger size should be used (see ♀,♂ above). |
Species Alerts
Knowledge of species and the best practice regarding ringing and handling continues to evolve. More detailed guidance is provided in Table 1.17 on selection of ring size where there are specific issues, recommended fitting methods and references where information is not available in the current ageing and sexing guides. Any comments on the content, or suggestions for additional content, should be sent to ringing.licensing@bto.org
Wrong ring size and new Species Alerts
Tables 1.16 and 1.17 are based on the best current knowledge; however, ring sizes are continually kept under review, particularly for those species where relatively few birds have been ringed. Any problems with a ring size (too small or too large, apparent ring-size-related injuries etc), should be reported to ringing.licensing@bto.org (with circumstances, photos and tarsus measurements) for review. Suggestions for Species Alerts should also be sent to the Licensing Team. After investigation, including contact with other ringers with experience of the species, the ring size may be changed or a Species Alert may be issued. While investigations are underway the ringer may be given explicit permission to use an alternative ring size.
Table 1.16 Ring size list
| Species | Code | Ring Size | Pulli | ALERTS - Notes | |
| Aquatic Warbler | AQUWA | A | |||
| Arctic Redpoll | ARCRE | A | |||
| Arctic Skua | ARCSK | E | |||
| Arctic Tern - (NI, RoI, IoM) | ARCTE | C2 | Ident | ||
| Arctic Warbler | ARCWA | ǂ | AA | ||
| Avocet - (GB, IoM) | AVOCE | E | |||
| Barn Owl - (GB, NI, RoI, IoM) | BAROW | G~Go~FV | Delay | ALERT (ring size - variation) | |
| Barnacle Goose - (IoM) | BARGO | J | Do not ring in Northern Ireland | ||
| Barred Warbler | BARWA | B | |||
| Bar-tailed Godwit | BATGO | D2~E | ALERT (ring size - sex) | ||
| Bearded Tit - (GB, RoI, IoM) | BEATI | A | |||
| Bewick’s Swan - (GB, NI, IoM) | BEWSW | MI=MS | |||
| Bittern - (GB, NI, RoI, IoM) | BITTE | J | |||
| Black Grouse | BLAGR | G | Delay | ||
| Black Guillemot | BLAGU | E | Delay | ||
| Black Redstart - (GB, IoM) | BLARE | A | |||
| Black Tern - (GB) | BLATE | B+ | |||
| Blackbird | BLABI | C | |||
| Blackcap | BLACA | A …....... B | |||
| Black-headed Bunting | BLHBU | ǂ | B | ||
| Black-headed Gull - (RoI) | BLHGU | E | |||
| Black-necked Grebe - (GB, NI, RoI, IoM) | BLNGR | ǂ | Fce | Delay | |
| Blackpoll Warbler | BLAWA | ǂ | A | AA has been used occasionally | |
| Black-tailed Godwit - (GB, NI, RoI) | BLTGO | E~D2 …....... E | ALERT (ring size - sex) | ||
| Black-throated Diver - (GB) | BLTDI | ǂ | Ke | Delay | |
| Blue Tit | BLUTI | A | |||
| Bluethroat - (GB) | BLUTH | A | |||
| Blyth's Reed Warbler | BLRWA | ǂ | A | ||
| Booted Warbler | BOOWA | ǂ | AA | A has been used occasionally | |
| Brambling - (GB) | BRAMB | A | |||
| Brent Goose - (IoM) | BREGO | G | |||
| Buff-breasted Sandpiper | BUBSA | ǂ | C2 | B+ has been used in one instance | |
| Bullfinch - (IoM) | BULLF | A …....... B | |||
| Buzzard - (NI, IoM) | BUZZA | G …....... G~Ho | c 20% of pulli = Ho | ||
| Canada Goose - (IoM) | CANGO | Lo | Delay | ALERT (ring closure) Do not ring in Scotland, Northern Ireland, Ireland | |
| Capercaillie - (GB) | CAPER | ǂ | J ♀, Lo ♂ | Delay | ALERT (ring size - sex) |
| Carrion Crow | CARCR | FV | |||
| Caspian Gull | CASGU | G | |||
| Cetti’s Warbler - (GB, RoI) | CETWA | A | |||
| Chaffinch | CHAFF | A | |||
| Chiffchaff | CHIFF | AA | |||
| Chough - (GB, NI, IoM) | CHOUG | E …....... E~FVo | FVo possible for younger pulli | ||
| Cirl Bunting - (GB) | CIRBU | A …....... B | |||
| Citrine Wagtail | CITWA | ǂ | A | ||
| Coal Tit | COATI | A | |||
| Collared Dove | COLDO | E~Eo | ALERT (ring fit) Do not use old style E rings | ||
| Common Rosefinch - (GB) | SCARO | A~B | ALERT (ring size - sex) | ||
| Common Gull - (RoI) | COMGU | E | |||
| Common Redpoll | COMRE | A | |||
| Common Sandpiper - (IoM) | COMSA | B+ | |||
| Common Scoter - (GB, NI, RoI) | COMSC | ǂ | G | Delay | |
| Common Tern - (NI, IoM, RoI) | COMTE | C2 | Ident | ||
| Coot | COOT | G | Delay | ||
| Cormorant - (RoI) | CORMO | Lo | Care | ALERT (ring closure) | |
| Corn Bunting - (NI, IoM) | CORBU | B+ | |||
| Corncrake - (GB, NI, RoI, IoM) | CORNC | Eo~D2=D | Delay | ALERT (ring size) | |
| Crested Tit - (GB) | CRETI | A | |||
| Crossbill - (GB, NI, IoM) | CROSS | B+ | |||
| Crow (Carrion/Hooded) | CROW | FV | |||
| Cuckoo - (NI) | CUCKO | D2=D | |||
| Curlew - (NI, RoI, IoM) | CURLE | FV | |||
| Curlew Sandpiper | CURSA | B+ | |||
| Dartford Warbler - (GB) | DARWA | A | |||
| Dipper - (IoM) | DIPPE | CC | |||
| Dotterel - (GB, NI) | DOTTE | C2 | |||
| Dunlin - (NI, RoI) | DUNLI | B2 | |||
| Dunnock | DUNNO | B | |||
| Dusky Warbler | DUSWA | ǂ | AA | A has been used occasionally | |
| Eagle-owl | EAGOW | Absolute ban on ringing without express permission | |||
| Eastern Olivaceous Warbler | EAOWA | Aǂ | |||
| Egyptian Goose | EGYGO | * | K~J | Delay | ALERT (ring size -sex) Do not ring in England, Northern Ireland, Wales |
| Eider - (RoI, IoM) | EIDER | H | Delay | ||
| Fieldfare - (GB) | FIELD | C | |||
| Firecrest - (GB) | FIREC | AA | Nest damage | ||
| Fulmar | FULMA | FV | |||
| Gadwall - (NI, RoI, IoM) | GADWA | FV | Delay | ||
| Gannet - (RoI) | GANNE | K | Care | ||
| Garden Warbler - (NI, RoI) | GARWA | A …....... B | |||
| Garganey - (GB, NI, RoI, IoM) | GARGA | E | Delay | ||
| Glaucous Gull | GLAGU | ǂ | H | G has been used occasionally | |
| Glossy Ibis | GLOIB | G | |||
| Goldcrest | GOLDC | AA | Nest damage | ||
| Golden Eagle - (GB, NI, RoI, IoM) | GOLEA | MS | |||
| Golden Oriole - (GB) | GOLOR | C …....... D2=D | |||
| Golden Plover - (RoI, IoM) | GOLPL | D2 | |||
| Goldeneye - (GB, NI) | GOLDE | * | G~FV | Delay | ALERT (ring size - sex) |
| Goldfinch | GOLDF | A | |||
| Goosander - (NI, RoI) | GOOSA | H | Delay | ||
| Goshawk - (GB, NI, RoI, IoM) | GOSHA | H~J ♀, G ♂ | Sex | ||
| Grasshopper Warbler - (IoM) | GRAWA | A | |||
| Great Black-backed Gull | GBBGU | H | Ident | ||
| Great Crested Grebe | GRCGR | He~Ge | Delay | ALERT (ring size - sex) | |
| Great Grey Shrike | GRGSH | C | |||
| Great Northern Diver - (GB) | GRNDI | ǂ | L | ||
| Great Reed Warbler | GRRWA | ǂ | B | ||
| Great Skua - (RoI) | GRESK | H | |||
| Great Spotted Woodpecker | GRSWO | C | |||
| Great Tit | GRETI | A~B …....... B | ALERT (ring size - sex) | ||
| Great White Egret | GRWEG | J | |||
| Green Sandpiper - (GB) | GRESA | B+~C2o | ALERT (ring size) | ||
| Green Woodpecker | GREWO | D2=D | |||
| Greenfinch | GREFI | B | |||
| Greenish Warbler | GSHWA | AA | |||
| Greenshank - (GB, NI, IoM) | GRESH | D2 | |||
| Grey Heron - (NI) | GREHE | J | Care | ||
| Grey Partridge - (RoI) | GREPA | * | E | ALERT (ring fit) Do not use old style E rings | |
| Grey Phalarope | GREPH | ǂ | B2 | ||
| Grey Plover | GREPL | D2 | |||
| Grey Wagtail | GREWA | A | |||
| Greylag Goose - (GB, IoM) | GREGO | Lo | Delay | ALERT (ring closure) Do not ring in Ireland | |
| Guillemot | GUILL | Guill Sp | Delay - Care | ||
| Hawfinch | HAWFI | B+ | |||
| Hen Harrier - (GB, NI, RoI, IoM) | HENHA | FV ♀, E ♂ | Sex | ||
| Herring Gull | HERGU | G | Ident | ||
| Hobby - (GB, NI, IoM) | HOBBY | E | |||
| Honey-buzzard - (GB, IoM) | HONBU | G | |||
| Hooded Crow | HOOCR | FV | |||
| Hoopoe - (GB) | HOOPO | ǂ | C | ||
| House Martin | HOUMA | A | Nest damage | ALERT (ring fit) | |
| House Sparrow - (IoM) | HOUSP | B | |||
| Icterine Warbler | ICTWA | A | |||
| Jack Snipe - (IoM) | JACSN | B+ | |||
| Jackdaw | JACKD | E | |||
| Jay | JAY | D2=D …....... E | |||
| Kentish Plover - (GB) | KENPL | ǂ | B2 | ||
| Kestrel - (NI, IoM) | KESTR | E | |||
| Kingfisher - (GB, NI, IoM) | KINGF | SO | Nest damage | ||
| Kittiwake | KITTI | E | |||
| Knot | KNOT | C2 | |||
| Lanceolated Warbler | LANWA | ǂ | AA | A has been used occasionally | |
| Lapland Bunting - (GB) | LAPBU | A …....... B | |||
| Lapwing - (NI, RoI, IoM) | LAPWI | D2 | |||
| Leach’s Petrel - (GB, RoI) | LEAPE | B2 | |||
| Lesser Black-backed Gull | LBBGU | Go=FV …....... Go~FV | Ident | ALERT (ring size) | |
| Lesser Redpoll | LESRE | A | |||
| Lesser Spotted Woodpecker | LESWO | B | |||
| Lesser Whitethroat - (NI, RoI) | LESWH | A | |||
| Linnet | LINNE | A | |||
| Little Auk | LITAU | ǂ | C2e | D2e has been used occasionally | |
| Little Bunting | LITBU | A | |||
| Little Egret - (NI, RoI, IoM) | LITEG | G | |||
| Little Grebe - (IoM) | LITGR | Ee~FCoe | ALERT (ring size - sex) | ||
| Little Gull - (GB) | LITGU | C2 | |||
| Little Owl - (IoM) | LITOW | E | |||
| Little Ringed Plover - (GB, RoI, IoM) | LIRPL | B2 | Ident | ||
| Little Stint | LITST | A2=B2o | |||
| Little Tern - (GB, NI, RoI, IoM) | LITTE | B+ | |||
| Long-eared Owl - (NI, IoM) | LOEOW | * | G~FV | ALERT (ring size) | |
| Long-tailed Duck - (GB) | LOTDU | ǂ | FV | Delay | |
| Long-tailed Tit | LOTTI | AA | Nest damage | ||
| Magpie | MAGPI | E | |||
| Mallard | MALLA | G | Delay | ||
| Mandarin Duck | MANDA | * | FV | Delay | E and G have been used on two occasions each Do not ring in Northern Ireland |
| Manx Shearwater - (NI, IoM) | MANSH | FCoe=E | ALERT (ring closure) | ||
| Marsh Harrier - (GB, NI, RoI, IoM) | MARHA | * | G~Go ♀, FV ♂ | Sex | ALERT (ring size - sex) |
| Marsh Tit | MARTI | A | |||
| Marsh Warbler - (GB) | MARWA | A | |||
| Meadow Pipit | MEAPI | A | |||
| Mediterranean Gull - (GB, NI, RoI) | MEDGU | E | |||
| Melodious Warbler | MELWA | A | |||
| Merlin - (GB, NI, RoI, IoM) | MERLI | E ♀, D2=D ♂ | Sex | ||
| Mistle Thrush | MISTH | C | |||
| Montagu’s Harrier - (GB, IoM) | MONHA | * | FV | ALERT (ring size - sex) | |
| Moorhen | MOORH | FV | Delay | ||
| Mute Swan | MUTSW | MI=MS | Delay | ||
| Nightingale | NIGAL | A~B …....... B | |||
| Nightjar - (NI, RoI, IoM) | NIJAR | C | |||
| Nutcracker | NUTCR | ǂ | E | ||
| Nuthatch | NUTHA | B | |||
| Olive-backed Pipit | OLBPI | ǂ | A | ||
| Ortolan Bunting | ORTBU | A | |||
| Osprey - (GB, NI, RoI, IoM) | OSPRE | K | |||
| Oystercatcher | OYSTE | FV | ALERT (ring fit) | ||
| Paddyfield Warbler | PADWA | ǂ | A | Both AA and B have been used occasionally | |
| Pallas’s Grasshopper Warbler | PAGWA | ǂ | A | ||
| Pallas’s Warbler | PALWA | AA | |||
| Parrot Crossbill - (GB) | PARCR | * | B+ | ALERT (ring size) | |
| Pectoral Sandpiper | PECSA | ǂ | B+ | ||
| Penduline Tit | PENTI | ǂ | AA | 42% have been ringed with an A | |
| Peregrine - (GB, NI, RoI, IoM) | PEREG | G | |||
| Pheasant | PHEAS | Absolute ban on ringing without express permission | |||
| Pied Flycatcher - (NI) | PIEFL | A | |||
| Pied Wagtail | PIEWA | A | |||
| Pink-footed Goose - (IoM) | PIFGO | K | |||
| Pintail - (GB, IoM) | PINTA | FV | Delay | ||
| Pochard - (RoI, IoM) | POCHA | G | Delay | ||
| Ptarmigan | PTARM | ǂ | FV | Delay | |
| Puffin - (NI) | PUFFI | E | |||
| Purple Sandpiper - (GB) | PURSA | B+=C2o | To be ringed above the ‘knee’ only | ||
| Quail - (GB, NI, RoI, IoM) | QUAIL | ǂ | C | Delay | D and E have been used occasionally |
| Radde's Warbler | RADWA | ǂ | A | 30% have been ringed with an AA | |
| Raven | RAVEN | H | |||
| Razorbill | RAZOR | Razorbill Sp | Delay - Care | ||
| Red Grouse | REDGR | FV | Delay | ||
| Red Kite - (GB, NI) | REDKI | G …....... G~Ho | ALERT (ring size - age) | ||
| Red-backed Shrike - (GB) | REBSH | B | |||
| Red-breasted Flycatcher | REBFL | AA | |||
| Red-breasted Merganser | REBME | * | G~FV | Delay | ALERT (ring size -sex) |
| Red-crested Pochard | RECPO | ǂ | G | ||
| Red-eyed Vireo | REEVI | ǂ | A | ||
| Red-flanked Bluetail | REFBL | ǂ | A | ||
| Red-legged Partridge | RELPA | Absolute ban on ringing without express permission | |||
| Red-necked Grebe | RENGR | ǂ | G | H has been used once | |
| Red-necked Phalarope - (GB, RoI) | RENPH | B2 | |||
| Redpoll - (Common/Lesser) | REDPO | A | |||
| Redshank - (NI, RoI) | REDSH | D2 | |||
| Redstart - (NI, IoM) | REDST | A | |||
| Red-throated Diver - (GB, NI, RoI) | RETDI | Ke | Delay | ||
| Redwing - (GB) | REDWI | CC | |||
| Reed Bunting - (IoM) | REEBU | A~B …....... B | |||
| Reed Warbler - (NI) | REEWA | A | |||
| Richard’s Pipit | RICPI | ǂ | B | ||
| Ring Ouzel - (NI, RoI, IoM) | RINOU | C | |||
| Ringed Plover | RINPL | B+ | Ident | Can be ringed above the ‘knee’ | |
| Ring-necked Parakeet | RINPA | * | E | ALERT (ring fit) Do not use old style E rings. Do not ring in Scotland | |
| Robin | ROBIN | A | |||
| Rock Dove | ROCDO | E | |||
| Rock Pipit | ROCPI | A2 …....... B2 | |||
| Rook | ROOK | Ee~FVo~FV …....... FV | ALERT (ring size) | ||
| Roseate Tern - (GB, NI, RoI, IoM) | ROSTE | C2 | |||
| Ruff - (GB, NI) | RUFF | D2=D ♂, C2=C ♀ …....... D2=D | |||
| Rustic Bunting | RUSBU | ǂ | A | ||
| Sand Martin - (NI, IoM) | SANMA | A | Nest damage | See Sand Martin guidelines when catching at colonies | |
| Sanderling | SANDE | B2 | |||
| Sandwich Tern - (NI, RoI, IoM) | SANTE | D2 | |||
| Sardinian Warbler | SARWA | ǂ | |||
| Savi’s Warbler - (GB) | SAVWA | ǂ | |||
| Scaup - (GB, NI, IoM) | SCAUP | G | Delay | ||
| Scottish Crossbill - (GB, IoM) | SCOCR | B+ | |||
| Sedge Warbler | SEDWA | A | |||
| Serin - (GB) | SERIN | ǂ | AA | ||
| Shag - (IoM) | SHAG | K | |||
| Shelduck - (IoM) | SHELD | G | Delay | ||
| Shore Lark - (GB) | SHOLA | A~B …....... B | c 10% adults = B | ||
| Short-eared Owl - (NI, RoI, IoM) | SHEOW | G | |||
| Short-toed Lark | SHTLA | ǂ | A | ||
| Short-toed Treecreeper - (GB) | SHTTR | ǂ | AA | ||
| Shoveler - (NI, RoI, IoM) | SHOVE | FV | Delay | ||
| Siskin | SISKI | A | |||
| Skylark - (IoM) | SKYLA | B | |||
| Slavonian Grebe - (GB) | SLAGR | ǂ | FCe | Delay | |
| Snipe - (IoM) | SNIPE | C=C2 …....... D2=D | |||
| Snow Bunting - (GB) | SNOBU | B | |||
| Snowy Owl - (GB, IoM) | SNOOW | ǂ | Lo | ||
| Song Thrush - (IoM) | SONTH | CC | |||
| Sparrowhawk - (NI, IoM) | SPARR | E ♀, D2=D ♂ | Sex | ||
| Spotted Crake - (GB, RoI, IoM) | SPOCR | * | D2=D | Delay | ALERT (ring fit) |
| Spotted Flycatcher - (NI, IoM) | SPOFL | A | |||
| Spotted Redshank | SPORE | D2 | |||
| Starling - (IoM) | STARL | C | |||
| Stock Dove - (NI) | STODO | E | |||
| Stonechat | STOCH | A | |||
| Stone-curlew - (GB) | STOCU | E | |||
| Storm Petrel - (NI, IoM) | STOPE | A2 …....... B2o=A2 | |||
| Subalpine Warbler - (all species) | SUBWA | A | |||
| Swallow | SWALL | A | |||
| Swift - (IoM) | SWIFT | SO | |||
| Taiga Bean Goose - (IoM) | TABGO | ǂ | Lo | ALERT (ring closure) | |
| Tawny Owl - (IoM) | TAWOW | G | Do not ring in Ireland | ||
| Tawny Pipit | TAWPI | ǂ | B | A has been used once | |
| Teal - (IoM) | TEAL | E | Delay | ||
| Temminck’s Stint - (GB) | TEMST | ǂ | B2o | A2 may be suitable | |
| Thrush Nightingale | THRNI | A | |||
| Tree Pipit - (NI, IoM) | TREPI | A | |||
| Tree Sparrow - (NI, IoM) | TRESP | A …....... B | |||
| Treecreeper | TREEC | AA | Nest damage | ||
| Tufted Duck | TUFDU | FV | Delay | ||
| Tundra Bean Goose - (IoM) | TUBGO | ǂ | Lo | ALERT (ring closure) | |
| Turnstone | TURNS | C2 | To be ringed above the ‘knee’ only | ||
| Turtle Dove - (NI, RoI, IoM) | TURDO | Eo | Do not use old style E rings | ||
| Twite - (NI, RoI, IoM) | TWITE | A | |||
| Water Pipit | WATPI | A2 | |||
| Water Rail - (IoM) | WATRA | Eo~D2 …....... Eo | Delay | ALERT (ring size - sex) | |
| Waxwing | WAXWI | B+ | |||
| Western Bonelli’s Warbler | BONWA | ǂ | AA | ||
| Wheatear | WHEAT | A …....... B | |||
| Whimbrel - (GB, NI) | WHIMB | E | |||
| Whinchat - (RoI, IoM) | WHINC | A | |||
| White Stork | WHIST | K=Lo | |||
| White-fronted Goose - (IoM) | WHFGO | K | |||
| White-tailed Eagle - (GB, NI, RoI, IoM) | WHTEA | MS | |||
| Whitethroat | WHITE | A | |||
| Whooper Swan - (GB, NI, IoM) | WHOSW | MI=MS | Delay | ||
| Wigeon - (NI, RoI) | WIGEO | FV | Delay | ||
| Willow Tit | WILTI | A | |||
| Willow Warbler | WILWA | AA | |||
| Wood Sandpiper - (GB) | WOOSA | B+ | |||
| Wood Warbler - (NI, RoI) | WOOWA | AA …....... A | |||
| Woodchat Shrike | WOOSH | B | |||
| Woodcock - (IoM) | WOODC | E~D2=D …....... E | ALERT (ring size) | ||
| Woodlark - (GB) | WOODL | A …....... B | |||
| Woodpigeon | WOODP | FV | |||
| Wren | WREN | AA | Nest damage | ||
| Wryneck - (GB) | WRYNE | B | |||
| Yellow Wagtail - (NI, RoI) | YELWA | A | |||
| Yellow-browed Warbler | YEBWA | AA | |||
| Yellowhammer - (NI, IoM) | YELHA | B | |||
| Yellow-legged Gull | YELGU | * | G | Ident | ALERT (ring size) |
The information contained in the table is also summarised in a free app (BTO Ringing & NRS Info) available from the Android Play Store or Apple App Store.
Table 1.17 Species Alerts for commoner species
| Species | Ring Size | Alert |
| Barn Owl | G~Go~FV | Large, non-sex based, variation across the country. Generally, birds in the south and west are smaller than in the north and east but this is not exclusive. Fv can be used for smaller birds but MUST be D-ed or flattened. To decide ring size, where maximum tarsus measurement (on adults and pulli with primary feathers emerging from the pin (c. 25 days old)): <8.1 mm use FV, 8.1-9.5 use Go and >9.5mm use G. For pulli with primaries not yet emerging use a G or Go. |
| Bar-tailed Godwit | D2~E
| Sexual dimorphism: females are larger, but only distinguishable on measurements for most of the year). For large females use E and small males use D2. For other birds, use judgement, but only c.20% = E. |
| Black-tailed Godwit | Ad: E~D2 Pulli: E | Sexual dimorphism: female larger and Icelandic birds (ssp islandica) larger than British breeders (ssp limosa)). For large females use E and small males use D2. For other birds, use judgement, but only c.20% of adults = D2. |
| Canada Goose | Lo | Normally use 3-5 mm overlap combined with ring flattening technique. Large males may need a smaller overlap/more flattened ring. |
| Capercaillie | J ♀, Lo ♂ | Large sexual dimorphism. For flightless part-grown pulli use ring flattening technique with suitable overlap. Once a bird is capable of taking an Lo this may be used. Do not use J (or K) until sexual dimorphism is fully apparent. |
| Collared Dove | E~Eo | Have fleshy legs and small ‘knee’ joints. E is normally OK, but check ring does not go over the ‘knee’, overlap if required. |
| Common Rosefinch | A~B
| Sexual dimorphism with male slightly larger. Take tarsus measurements if in doubt as c.20% = B. |
| Cormorant | Lo | Use ring flattening technique with 2-3 mm overlap. Large birds may need a smaller overlap/more flattened ring. |
| Corncrake | Eo~D2=D | Scottish birds are larger than continental birds used in reintroductions, which may also appear during migration. Pulli should not be ringed until they weigh >50g. Use Eo for birds of the year, including pulli with ANY wax on the primary sheaths. For adults, some Scottish females and a very few males can take D2, beware continental migrants more likely to take D2. |
| Egyptian Goose | K~J | Sexual dimorphism (male larger). Take tarsus measurements when appropriate. c.15% = J. |
| Goldeneye | G~FV | Sexual dimorphism (male much larger). If necessary take tarsus measurements. In particular, check females of breeding age for FV. |
| Great Crested Grebe | He~Ge | Take tarsus measurements if in doubt. Sexual dimorphism (male slightly larger). c.15% of adults = G. |
| Great Tit | Ad: A~B Pulli: B | c. 5% of full-grown birds, particularly recently-fledged juveniles and males, need B. |
| Green Sandpiper | B+=C2o
| B+ reported as a ‘snug’ fit. C2o has been used on c 40% of birds. |
| Greylag Goose | Lo | Flatten ring and use 3-5 mm overlap. |
| Grey Partridge | E | Ring size changed from Fvo based on tarsus measurements. Use flattening technique to get oval ring. |
| House Martin | A | Short, feathered, tarsi - ‘A’ ring just fits. Feathers can get trapped. Take care not to trap the hind claw, joint or feathers in pliers/ring when closing. Be aware of ring height, a small proportion of rings can be up to 6.0 mm or taller and should not be used on this species. |
| Lesser Black-backed Gull | Ad: Go=FV Pulli: Go~FV | Full-grown birds with tarsus <8.5mm = FV, otherwise Go. For pulli, routinely use Go unless very well-grown birds have tarsus <8.5mm in which case use FV. |
| Little Grebe | Ee~FCoe | Sexual dimorphism (male slightly larger). c.15% of adults = FCoe. |
| Long-eared Owl | G~FV | Sexual dimorphism (male slightly smaller). G may move over the ‘knee’ in some smaller individuals. <5% of adults (small males) = FV. |
| Manx Shearwater | FCoe=E | Take care if using E to flatten but not overlap. |
| Marsh Harrier | G~Go ♀, FV ♂ | Tarsus range of females of 8.3-10.7 mm, overlap G accordingly. Nestlings can be sexed from day 19 (or wing length >160 mm), where foot span >= 80 is ♀, <= 78 is ♂ (see Handleiding veldonderzoek Roofvogels, Bijlsma, R, 1997 or here). Younger pulli should only be ringed if they can safely take a G without slippage over foot or ‘knee’ joint. |
| Montagu’s Harrier | FV | Where necessary take tarsus measurements. Consider FVo or even E for smaller males. Iris colour on large pulli may help with sexing. |
| Nightingale | Ad: A~B Pulli: B | Some (% uncertain) full-grown birds may need B, likely to be particularly newly-fledged juveniles. |
| Oystercatcher | FV | Pulli best ringed at 7+ days old. If younger, a small overlap is permissible if necessary. |
| Parrot Crossbill | B+ | B+ is thought to be correct but take tarsus measurements before proceeding. |
| Red-breasted Merganser | G~FV | Sexual dimorphism (male much larger). Take tarsus measurements before proceeding. |
| Red Kite | Ad: G Pulli: G~Ho | Ho retained as an option for pulli when ring size was changed as some (<4 weeks) may require it. For older (4+ weeks) pulli use G. |
| Ring-necked Parakeet | E | Ring size changed from D2 based on tarsus measurements. Report on suitability, including ring height. |
| Rook | Ad: E~FVo~FV Pulli: FV | Mid-point tarsus measurements of 6.1-8.8 mm with tarsus thicker closer to the ‘ankle’ (up to 1.4 mm wider). Use care when selecting size and flatten if using E, c.50% of adults = FV. |
| Spotted Crake | D2=D | D2=D is thought correct but take tarsus measurements before proceeding. |
| Taiga/Tundra Bean Goose | Loǂ | K has been used occasionally. Flatten ring and use 3-5 mm overlap. |
| Water Rail | Ad: Eo~D2 Pulli: Eo | Sexual dimorphism (male much larger). c.50% of birds = D2. |
| Woodcock | Ad: E~D2=D Pulli: E | c.1% of birds = (D2=D). |
| Yellow-legged Gull | G | G is thought correct but take tarsus measurements before proceeding. |
Table 1.18 Species which are specially protected in the breeding season and which do not appear in Table 1.16
| Species |
| Bee-eater (GB) |
| Black Kite (IoM) |
| Black-winged Stilt (GB) |
| Common Crane (IoM) |
| Gyr Falcon (GB, NI, IoM) |
| Little Bittern (GB) |
| Purple Heron (GB, IoM) |
| Rough-legged Buzzard (IoM) |
| Spoonbill (GB, IoM) |
| Velvet Scoter (GB) |
Ring size changes
Where an issue is raised over the suitability of a specified ring size for a particular species (whether a welfare issue or a data issue), there must be good evidence put forward to support any concern. If the evidence is not sufficiently strong, then a watching brief may be kept until further information is available. Decisions about strength of evidence will be made by the Licensing Team, based on the numbers of birds involved, the number of ringers whose birds were affected and the experience of the person raising the concern.
If further investigation is warranted, the Licensing Team will gather further evidence:
- Expert opinion from ringers who specialise in/retrap large numbers of the target species
- A check on closed rings in stock
- Post-mortems; most relevant to raptors
- Photographic/video evidence
- Ring recovery/re-encounter data. Recoveries potentially provide direct anecdotal evidence of issues but also allow survival rates to be calculated, which may be indicative of issues, though the absence of baselines and the relatively high level of impact needed to register an effect may make usage limited. Re-encounter data may be more valuable as a means of testing impacts of changes in ring size.
- Data from other schemes; useful information might include ring measurements (diameter/height), tarsus measurements, numbers ringed/re-encountered and any evidence of issues arising.
- Tarsus measurements of British & Irish birds, which can be recorded explicitly in DemOn (as minimum and maximum values). The value of these is dependent on accuracy of measurement (the difference in diameter of consecutive ring sizes is relatively small, especially for smaller rings) and sample size.
The evidence gathered is summarised by the Licensing Team staff and evaluated by RSSC. Outcomes will fall into one of three categories:
- No change – evidence does not support a shift from the status quo
- Range of valid ring sizes increased – additional ring sizes may be approved for use in situations where the ringer is able to make a reasoned judgement in the field. Use of ring sizes will no longer be related to geographic areas, as this is unlikely to demonstrate a sufficiently precise relationship with individual size.
- Ring size changed – a new ring size is approved for the species in question; this may relate to situations where the ringer is not able to anticipate the likelihood of future issues (e.g. for Dunnock, where the problems were dependent on the soil type encountered by birds post-release).
Any approved changes will be communicated to ringers directly and staff will also review ring subsidies if required.
Common ring size errors and how to avoid them
There are some common mistakes made with regards use of the correct ring size. These are highlighted below alongside suggestions of how to avoid these.
Misidentification of pulli
Ensure that the identity of all pulli are known or double-checked before ringing, especially where species such as Great Tit can be mistakenly ringed with a ring that is too small.
Correct ring size not available
Where the correct ring size for a species isn't available, this must not be replaced with a different ring size. Whilst there may not appear to be a welfare issue with using, for example, a B2 ring instead of a B ring, or using a pullus ring size on full-grown birds, ringers must ensure that they carry suitable ring stock of all sizes when operating. Where the correct ring size is not available, the bird should be released un-ringed.
Ring sequences/sizes not understood
Ensure that all ringers are aware of the sizes of ring sequences they hold, especially where these are easily confused - e.g. B2 and B+ rings that are both prefixed with 'N', or AA and A rings which may now both be prefixed by three letters (but will be on differently coloured strings). Infrequently-used ring strings should either be labelled with the ring size, or the ring size and sequence noted in a ringing box.
Updated guidance not understood
Ensure that all ringers are aware of recent ring size changes, which will have been based on welfare concerns. This is predominantly where A rings have been used on Dunnocks and, to a lesser degree, on Yellowhammers; the reasoning behind this change was outlined in the Spring 2014 issue of Ringing News.
Rings used in error
This is often a mistake at the ringing table, so it's good practice to ensure that all ring numbers are read out and acknowledged before being fitted. This is reliant on an experienced scribe knowing the relevant ring sizes for key species.
Ring specifications
BTO rings are supplied in a range of sizes, manufactured from different metals (Table 1.19). The design of rings and the choice of metal has evolved with experience of the durability of different materials. There are three important criteria in designing rings:
- The metal used should be appropriate to the size of the bird and the amount of corrosion and wear that the ring is likely to suffer during the lifetime of the bird
- The size and shape of the ring, and its placement/orientation on the bird, should minimise wear and corrosion, particularly of key characters
- The characters used on the inscription should be unambiguous and the address (postal or, more recently, web) should be familiar to a wide range of people to maximise ring-reporting rates
A light, soft-metal alloy is appropriate for small species that are not particularly long-lived, but harder metals are required for longer-lived species and where excessive abrasion or exposure to saline or alkaline water would shorten ring life. A magnesium-aluminium alloy (3% magnesium, 0.5% manganese) is used for the small rings generally used on passerines (sizes AA to C and SO). Incoloy, a nickel-chromium alloy resistant to electrolytic corrosion and surface discolouration, and stainless steel, are used for the larger ring sizes. Incoloy is also used for the harder versions of small rings (A2, B2, B+ and C2).
The size, design and placement/orientation of rings have a major influence on the rate of ring wear. Rings that fit too loosely on the tarsus may show increased rates of wear. Auks rest on rock ledges by sitting on the backs of their tarsi, and to prevent the inscription becoming illegible, rings have been specially designed for auks so that the inscription does not wear against the rock. High rates of ring wear have been observed on waders living on rocky shores, but this can be reduced by placing the ring on the tibia - above the ‘knee’ (intertarsal joint). For some long-lived species, even Incoloy rings will wear disproportionately where they rest against the ‘ankle’, so may be fitted upside-down to focus wear on the address rather than the ring number.
Experience has shown that ring numbers consisting of letters and numbers are reported more accurately than those consisting of numbers only. However, some letters are avoided, either because they may be confused with other letters or characters or because they may not be very clear when compressed into the limited space available on small rings. The various addresses used on rings are iterations of the Natural History Museum, London SW7 address, as this leads to higher ring-reporting rates than a less-familiar BTO address.
Recovery rates have been declining, probably as a result of fewer rings being reported, but possibly also as a result of fewer rings being found (Robinson et al. 2009). In 2004, BTO took part in a EURING trial using a web address (www.ring.ac) on size ‘FV’ and ‘G’ rings, in addition to a postal address. The web address leads to the EURING website and a multilingual recovery reporting form which was built and is maintained by BTO on behalf of EURING. All reports via the form are directed to the appropriate national scheme. With the success of this initiative (a 26% increase in the reporting rate of rings carrying a web address over those carrying just a postal address), BTO decided to add the web address to all rings down to size C (the smallest rings which can carry both a web and a postal address). At present there is concern about using the web address on smaller rings as it would mean omitting the postal address.
Full ring specifications are given in the tables below.
Table 1.19 Specifications of rings in current use
| Ring size | Inside diam (mm) | Metal1 | Ring shape | Address2 on ring | Gauge of metal (mm) | Height3 | Average weight (g) |
| AA | 2.0 | MA | C | 1 | 0.38 | 5.5 | 0.04 |
| A | 2.3 | MA | C | 1 | 0.38 | 5.5 | 0.05 |
| A2 | 2.3 | I | V | 1 | 0.35 | 5.5 | 0.19 |
| SO | 2.5/4.0 | MA | 2 | 0.38 | 4.0 | 0.06 | |
| B | 2.8 | MA | C | 1 | 0.50 | 5.5 | 0.07 |
| B2 | 2.8 | I | V | 1 | 0.35 | 5.5 | 0.16 |
| B+ | 3.3 | I | V | 1 | 0.35 | 5.5 | 0.17 |
| CC | 3.5 | MA | V | 1 | 0.50 | 5.5 | 0.09 |
| C | 4.3 | MA | V | 3 | 0.60 | 7.0 | 0.14 |
| C2 | 4.3 | I | V | 3 | 0.35 | 5.5 | 0.24 |
| D24 | 5.25 | I | V | 4 | 0.56 | 7.0 | 0.59 |
| E5 | 7.0 | I | V | 4 | 0.56 | 7.0 | 0.78 |
| Fc | 9.0 | I | C | 5 | 0.60 | 8.7 | 1.24 |
| Fv | 9.0 | I | V | 5 | 0.85 | 9.0 | 1.96 |
| G | 11.0 | I | V | 5 | 0.85 | 9.0 | 2.40 |
| H | 12.5 | I | V | 5 | 0.85 | 9.0 | 2.59 |
| J | 14.0 | SS | V | 5 * | 1.00 | 12.0 | 4.47 |
| K6 | 16.0 | SS | V | 5 * | 1.00 | 12.0 | 5.05 |
| L | 19.0 | SS | V | 5 * | 1.00 | 12.0 | 5.91 |
| L+7 | 22.0 | SS | V | 5 * | 1.00 | 12.0 | 6.50 |
| MI | 26.0 | I | Clip | 5 *♱ | 0.60 | 8.7 | 4.31 |
| MS8 | 26.0 | SS | Clip | 5 *♱ | 1.00 | 12.0 | 9.90 |
| Raz sp | 5x10 | I | Triangle | 1 | 0.85 | 9.0 | 2.06 |
| Guill sp9 | 5x13 | I | Triangle | 1 | 0.85 | 9.0 | 2.33 |
| Guill sp (narrow)10 | 4x13 | I | Triangle | 1 | 0.85 | 9.0 | 2.23 |
Key to table
1. Metal:
- I Incoloy
- MA Magnesium-aluminium alloy
- SS Stainless steel
2. Address on ring:
- 1 NH MUSEUM LONDON SW7
- 2 BRIT MUSEUM NAT HIST LONDON
- 3 NH MUSEUM LONDON SW7 www.ring.ac
- 4 BTO NH MUSEUM LONDON SW7 www.ring.ac
- 5 BTO NAT HISTORY MUSEUM LONDON SW7 www.ring.ac
Note that the following ring addresses are discontinued:
- BRIT MUSEUM LONDON SW7
- BTO TRING ENGLAND - AA rings with the Tring address were withdrawn in 2008 as reports sent to that address were likely not to reach BTO. Any remaining stocks were returned for destruction.
- BTO THETFORD ENGLAND - AA rings with the Thetford address are no longer produced as there was concern that they could be too tall for some species.
- Address experiment: BTO TRING ENGLAND and BRIT MUSEUM LONDON SW7 on alternating rings. The BTO addressed rings also had a small triangle clipped out of one side.
- BTO BRITISH MUSEUM NAT HIST LONDON SW7
3. Height
The height given is that of the metal used. The metal splays slightly when first the address and then the number are punched onto the ring, so the ring will be slightly higher, particularly in the middle and for alloy rings; this depends on the pressure set on the machine at the time.
4. D rings
As very few D rings made from alloy were used, they were withdrawn to reduce costs, but they may still be used on the species for which size D is an alternative: Corncrake, Cuckoo, Golden Oriole, Green Woodpecker, Jay, Merlin, Ruff, Snipe, Sparrowhawk, Spotted Crake and Woodcock.
5. E rings
The shorter size E rings (7.0 mm high) replaced the old, taller ones (9.0 mm high) as the taller Es cannot be used on Collared Dove, Grey Partridge, Ring-necked Parakeet or Turtle Dove. Tall E rings may still be used on other size E species.
6. K rings
Standard K rings for use on divers may be ordered flat - contact Ringing Sales at least six months before the rings are required.
7. L+ rings
L+ rings are supplied for use in Antarctica only.
8. MS rings
The stainless steel M rings were previously called Eagle specials, but are now an alternative size for swans.
9. Limited numbers of Razorbill sp and Guillemot sp are available free of charge. To request free rings, contact Ringing Sales before the end of February in the year they are required.
10. Limited numbers of narrow Guillemot sp are available free of charge for use in southern colonies where birds are slightly smaller (introduced in 2004). To request free rings, contact Ringing Sales before the end of February in the year they are required.
* indicates that the word INFORM appears on the ring
† indicates clip rings
1.4.2 Special Methods
What is a Special Method?
A special method is any procedure carried out on a bird other than fitting a BTO metal ring. These range from simple, low-risk methods, such as fitting a colour ring or applying plumage dye, to more complex and higher-risk methods, such as fitting harnesses. Some traps are also considered to be Special Methods.
Legal background
Procedures carried out on animals and birds as part of scientific research are regulated under the Animals (Scientific Procedures) Act 1986 (ASPA) in the UK. In order to operate within the law, researchers must ensure that the work that they carry out either a) falls below the lower ASPA threshold (any procedure that causes a level of pain, suffering, distress, or lasting harm equivalent to, or higher than, that caused by inserting a hypodermic needle according to good veterinary practice is above the lower threshold) or b) is licenced by the Home Office. Therefore, BTO will only approve projects where the method falls below this threshold, or which are otherwise exempt from ASPA legislation (such as patagial wing-tagging). For details of methods currently approved by BTO, please see Chapter 8 Description of Methods section.
Process
- Application: To apply for approval to use a Special Method, a ringer must complete the appropriate application form. As different methods carry different levels of risk, the information required varies, as does the time taken for the application to be considered. Lower-risk methods can generally be approved by BTO staff, whereas higher-risk methods require consultation with the Special Methods Technical Panel (SMTP), who may have further questions for the applicant, or suggest modifications to the suggested method.
- Project approval and endorsements: If a project is approved, project permission, along with the appropriate Special Methods endorsement, is added to the permit of the project lead and any approved agents.
- Reporting and Renewal: The project lead is responsible for annual reporting and renewal of the project. Reporting will cover an entire calendar year, with extensions to the reporting deadline until 31 January available on request for those projects which operate during December. Staff and SMTP will consider whether the project can be re-approved for the next season, based on the report submitted. All ringing, recapture and recovery records (and preferably all resightings) of birds involving special methods must be submitted to BTO in the usual way, and the special method must be recorded correctly. If a device is added, ‘Record Type’ should be set to M (manipulated). For birds marked with plumage dyes, leg flags or wing tags, the appropriate code should be used in the ‘Colour Mark Info’/’Metal Ring Position’ fields in DemOn.
- Amendments to projects: These can be made at any point during the year, if the method is being modified during fieldwork, or at the time of reporting/renewal. The project application form should be updated, with the changes highlighted. Requests to make changes to agents only should be made via the specific Agents form. Please note that, depending on the age of your project, you may be asked to transfer details of your project onto the most recent version of the application form when you make your amendment request.
- Transfer of projects: This should be done as part of the renewal process, and (as with Amendments above) an updated application form should be submitted.
For further information about any aspects of this process, please see the relevant sections of Chapter 8 - Special Methods.
Using Special Methods in Northern Ireland
Special Methods projects will need to be approved by SMTP in the usual way. An application will then also need to be made to the Department of Agriculture, Environment and Rural Affairs for licence type TSB.
Using Special Methods outside of the UK
Although ASPA legislation only applies to the United Kingdom, if a ringer is using BTO rings and/or relying on their BTO permit for permission to ring, as the country in which they are operating does not have its own ringing scheme or training and assessment system, they must apply for approval to use any Special Methods (including colour ringing or marking) which require permission from BTO in the UK. This applies regardless of the legislation in the country of operation, as the aim is to maintain high Scheme standards and consistency of expectations. Note, however, that this does NOT constitute legal permission; further licensing may need to be sought in the country of operation, and it is the responsibility of the permit holder(s) involved, not BTO, to secure this.
Republic of Ireland
BTO/SMTP are not able to grant permission for the use of Special Methods in the Republic of Ireland, as the country does not fall under the jurisdiction of the Home Office or the legislation that governs the use of Special Methods (ASPA). The equivalent role of the Home Office is undertaken by the Health Products Regulatory Authority (HPRA); ringers must, however, still submit projects and renewals to BTO/SMTP in the usual manner to provide support for decisions made by third parties. The endorsement and permission will be shown on the BTO ringing permit.
Sampling - Applications to NPWS and/or HPRA may be required, as follows:
- Faecal sampling – no additional licence is required as it is not an invasive procedure
- Feather sampling – sampling of up to five contour feathers requires a NPWS licence To Take, Capture or Humanely Kill Protected Wild Birds for Educational or Scientific Purposes under Sections 22 and 34. Sampling a larger quantity of feathers or feathers from other areas such as flight or tail feathers may require additional authorisation from HPRA.
- More invasive sampling – e.g., sampling of sperm, blood, cloacal swabs, etc. A licence from NPWS To Take, Capture or Humanely Kill Protected Wild Birds for Educational or Scientific Purposes is required under Sections 22 (9)(a), as well as authorisation from HPRA.
Colour Ringing – the species to be colour ringed should be specified when applying for a standard NPWS Section 32 licence if the ringer applying is the lead on a colour-ringing project, or an agent, i.e. colour ringing as part of another ringer’s project but working independently of the lead ringer. If all colour ringing occurs in the presence of a ringer with the specification on their licence, then no specification is required on your licence.
Other Special Methods projects – any other projects will need NPWS licensing To Take, Capture or Humanely Kill Protected Wild Birds for Educational or Scientific Purposes under Sections 22 and 34, and authorisation from HPRA may be necessary.
Projects where no permission is required
In situations where permission is not required (e.g. when a BTO ringer is not using BTO rings and permit) ringers are encouraged to make use of the available best practice guidance where relevant; BTO staff and SMTP may also be able to provide advice, or put ringers in contact with other practitioners with relevant experience. Any feedback on the success (or otherwise) of techniques undertaken outwith the BTO project system would be welcomed, as part of BTO / SMTP’s role in collating and evaluating methods.
1.4.3 Colour ringing
As with other Special Methods, in order to fit colour rings to a bird, ringers need to have both a colour-ringing endorsement and, for species groups coordinated by the BTO (see Coordination of colour ringing), a registered project. The ringer registering the colour-ringing project must be an S-, A- or C-permit holder. Please note: flags, neck collars, wing tags and other plumage marks are not covered by the colour-ring endorsement and need to be applied for as a Special Method in the same way as other tagging or marking techniques (see Special Methods).
Coordination of colour ringing projects
All colour-ringing projects need to be approved by and registered with the BTO or with the following species or group coordinators:
- Waders - International Wader Study Group (IWSG)
- Swans, geese and ducks - Wildfowl and Wetlands Trust
- Large gulls - Peter Rock (pete.rock@urbangulls.com)
This is very important to ensure that possible duplications between colour-marking projects on the same species are avoided.
Approved (European) colour-marking projects are listed on the European colour-ring website, maintained by Dirk Raes. This includes information on the colour-mark scheme (but not the individual codes for each bird) and the email address of the ringer in charge of the project so that they can be contacted directly by anyone who sees one of ‘their’ birds. For waders, if the project is not listed on cr-birding it is also worth trying to locate it on the IWSG colour marking register. These lists provide a useful guide to other active schemes, but do not assume that it is a complete list; for some long-distance migrants, schemes outside Europe also need to be considered.
Application process
Endorsements
An application for a colour-ringing endorsement does not require independent assessment. Endorsements for the relevant species group will automatically be added to the ringing permit of the lead and any agents when a colour-ringing project is registered with the BTO, so agents must be listed on the registration form. Colour-ringing endorsements for S- and A-permit holders will be unrestricted (providing the corresponding conventional endorsement is also unrestricted), while endorsements of C-permit holders will be restricted to the individual species that the project relates to, unless their Trainer wishes them to have an unrestricted endorsement for the whole species group.
For projects registered external to the BTO (as listed under Coordination of colour-ringing projects), ringers will need to request that a colour-ringing endorsement is added to their permit. A colour-ringing endorsement can be obtained by emailing colour.ringing@bto.org and asking for one to be added to a ringing permit. Trainers will need to make this request on behalf of their C-permit holders.
A colour-ringing endorsement will not be added to the permit if the ringer does not already hold the appropriate conventional endorsement(s) for full-grown birds or pulli that cover the species being applied for.
Projects
Prior to applying for a colour-ringing project or purchasing colour rings, ringers are advised to discuss potential combinations or schemes with the organisation or person who coordinates colour-ring combinations for that species group. For species coordinated by the BTO, please email colour.ringing@bto.org to instigate this discussion.
For the species groups that are administered by the BTO, application forms for colour-ringing projects can be found in the Ringing Hub and should be submitted to colour.ringing@bto.org. Once the project has been approved and the registration fee paid, the relevant endorsement and project details will be added to the permit of the project lead, and any agents listed on the application form, and the permits reissued. For species groups not administered by the BTO, the project details will not appear on the ringing permit.
Please ensure BTO staff are given sufficient time to process applications - if a request is made at short notice, it may not be possible to agree a colour-ringing scheme in time.
Project design
Applications to register colour-ringing projects should include clear research objectives, with an assessment of the number of birds likely to be marked to ensure that an appropriate sequence of colour marks is used and that sample sizes will be sufficient for statistical analysis, especially if being pivotal to a RAS project. Applications will need to explain how sufficient resightings will be generated; relying on members of the public to report marked birds will rarely be sufficient.
Studies of high-profile species, which attract the attention of birdwatchers, or studies at sites where large numbers of people are likely to see the colour-marked birds can yield large volumes of resighting data, but consideration should be given to the public relations issues that might arise. Bear in mind as well that members of the public may not be the most conscientious ring-readers, so some sightings may need to be treated with caution. When planning a colour-marking project, peoples’ reactions to seeing visible marks on birds should be a consideration; involving interested groups in the project e.g. by encouraging resightings, can help with this. A project with clear scientific aims and good reporting of results is more likely to be well received.
In all cases, a prompt and informative reply to a member of the public resighting a colour-ringed bird is key to encouraging further resightings. A useful online system of reporting and managing colour-ring resightings has also been developed by Stephen Vickers.
Please contact the Ringing & Nest Recording Team early in the planning process to get advice on marking options and to benefit from the experience of others who may have conducted similar studies. There are a small number of cases where marking techniques have been found to be inappropriate for some species, and early identification of such potential issues is beneficial for all concerned.
Only a reasonable number of colour combinations required for the study should be requested as this avoids reserving large numbers of combinations that are unlikely to be used. A consistent number of marks should be used throughout the study so that any loss of markers can be identified clearly in the field, and the risk of confusion caused by loss is reduced. Where possible, combinations should be used in a logical order. Clear records are particularly important if combinations are not used in strict order, for example to distinguish more easily between members of a breeding pair. Used combinations will not be issued for other projects unless absolutely necessary and not until it is clear that any individual of the same species is unlikely to be alive. If combinations are re-used within projects, the same precautions should be taken and accurate records of dates should be kept in relation to reuse.
Records of colour-marked birds received directly should be submitted as usual via DemOn.
For more information on colour-ringing, including advice on colours, combinations, typeface, material and sources of colour rings, see Risto Juvaste's website.
Annual fee
An annual fee of £5 is payable for the registration of a colour-ring project, unless the colour ringing is being carried out as part of a RAS study or is coordinated outside of BTO. This fee contributes towards the cost of running the Ringing Scheme including registering projects, issuing combinations of rings, ensuring projects do not overlap, which might compromise the integrity of existing projects, and the administration of sightings sent direct to BTO HQ. Only the project lead needs to pay this charge, regardless of the scale of operation.
Renewals
In order for BTO-administered projects to be renewed and the permission to remain valid, a report must be made by the end of the calendar year (regardless of whether any colour rings were fitted that year or not) and the renewal fee paid (unless it is also a currently registered RAS project). Although the ringing permit can be renewed before a return is made for the colour-ringing project, the permission for a project will not be renewed (or shown on the permit) until a report form has been received and any issues or concerns raised on the report have been addressed.
Agents
A ringer only needs to be a named agent on a colour-ringing project if they will be using the method independently of the project lead, without supervision from the project lead or another named agent. Agents can be added to, or removed from, a colour-ringing project at any time throughout the year.
1.5 Where can I ring birds?
1.5.1 Land access and permissions
Data collected by bird ringers and nest recorders provide essential monitoring data for conservationists. Regardless of its scientific importance, however, all data must be collected legally, with the necessary access permissions in place. Ringing permits allow ringers to catch birds for the purpose of marking, but does not convey any right of access so, while ringers can theoretically ring birds and monitor nests on private land anywhere in Britain and Ireland, permission must be secured in advance. Permission does not need to be in writing but it is advisable to have a written record in case of subsequent disputes. Identifying the correct person to seek permission from can be challenging; ideally, ringers should contact the landowner themselves, but a tenant farmer, gamekeeper or estate manager may also give valid permission if the landowner can’t be identified or contacted.
It’s very important to remember that the person who decides what monitoring work happens at a site is the landowner or their agent. No ringer or nest recorder can prevent another from operating nearby if the landowner has approved it, but it is obviously to everyone’s advantage, and particularly that of the birds, if everyone works in a coordinated manner, maintaining good communication throughout.
Thanks to advances in digitisation of data, individual ringing sites no longer need to be registered in advance with the BTO, saving time for all involved. When planning to ring or nest record at a new site, particularly one away from a regular patch, it is still important to make sure activities aren’t going to impinge on those of other volunteers. While it might be expected that landowners will make potential ringers aware of other volunteers accessing their property, nothing is lost by double-checking.
1.5.2 Open Access land
England and Wales
The Countryside and Rights of Way (CROW) Act (2000) (England and Wales) gives the public right of access to ‘open access land’. While this Act gives individuals the right of entry to land defined as open access land, the rules of the Ringing Scheme about obtaining permission to ring still apply. With the introduction of the CROW Act (2000) there was much discussion about the rights of ringers and other fieldworkers to access land for fieldwork without first gaining permission. The Ringing Committee discussed this in 2008 having taken advice on rights of access under the new legislation.
In summary that advice was:
- It seems clear that surveys can be lawfully carried out on open access land (as long as they are not intensive)
- The position on access for ringing on open access land is less obvious as there is no specific mention of it in the legislation
- Both pieces of legislation do mention the use of ‘equipment’ or ‘apparatus’, and it seems clear that any survey (which would include ringing) requiring apparatus being carried (England & Wales) is not covered by open access legislation. Therefore, it appears that activity using any type of equipment to catch birds is not covered by open access legislation.
- The position over the ringing of pulli is less clear as it is not clear whether pliers constitute equipment/apparatus. Thus pulli ringing may be lawfully possible under open access legislation. However, this is likely to require case law, or an amendment to the legislation, before the position is totally clear.
After consideration, the decision was made to maintain the rules of the Ringing Scheme already in place (see above) and continue to require landowner or manager consent for ringing in England and Wales, as for the Isle of Man, the Republic of Ireland and Northern Ireland.
BTO understands it can be difficult to obtain permission from a landowner in advance to ring over wide areas, particularly areas of low population density where it can be difficult to find out who to approach for access permission. As with all aspects of the Ringing Scheme guidelines, the law and guidance available on access to land is kept under review.
Scotland
Prior to 2015, the Ringing Scheme rules stated that, as in other parts of Britain & Ireland, ringers operating in Scotland must obtain permission to ring on land, regardless of whether access was lawful under the relevant access legislation for the area. In October 2015, the decision was made to change the rules regarding access to land and ringing in Scotland.
Access to land in Scotland is governed by the Land Reform (Scotland) Act 2003. This act gives the public statutory access rights to most land and inland water, provided that these rights are exercised responsibly by respecting people’s privacy, safety and livelihoods, and Scotland’s environment. The Scottish Outdoor Access Code (SOAC) provides further guidance on what constitutes responsible behaviour in respect of the Act. However, it should be noted that this is guidance and not the letter of the law. Access rights extend to individuals undertaking surveys of the natural and cultural heritage, where these surveys have a recreational or educational purpose. BTO considers that ringing activities constitute 'surveys of natural heritage' with an educational purpose.
Access to the land on which you are ringing must always be lawful, as set out above. Ringers should familiarise themselves with the SOAC, which provides guidance on the legal right of access to land in Scotland. Ringers should note that the SOAC does make reference to ‘equipment’ and should thus consider situations in which the installation of equipment to catch birds is required and also the ringing of pulli and other situations where the installation of equipment to catch birds is not required.
Relevant Information
The Land Reform (Scotland) Act 2003
This was an Act of the Scottish Parliament to establish statutory public rights of access to land for recreational and other purposes, and to extend some of the provisions for that purpose to rights of way and other rights. The Scottish Outdoor Access Code provides detailed guidance on rights and responsibilities under this Act. The Code provides a practical guide to help everyone make informed decisions about what best to do in everyday situations, and provides the starting point for short promotional codes and more detailed advice about land and inland water. SOAC was approved by the Scottish Parliament on 1 July 2004.
Ringers in Scotland should familiarise themselves with the code, but the following sections are particularly relevant.
Access rights can be exercised for:
Section 2.7 Recreational purposes.
SOAC takes it to include pastimes, family and social activities, active pursuits and participation in events (all have examples in the SOAC).
Section 2.8 Educational activities
“People carrying out field surveys of the natural or cultural heritage, such as of birds or plants, as a recreational activity or for educational purposes, are covered by access rights (see paragraph 3.64).”
Section 3.64 Undertaking surveys
“Access rights extend to individuals undertaking surveys of the natural or cultural heritage where these surveys have a recreational or educational purpose within the meaning of the legislation. A small survey done by a few individuals is unlikely to cause any problems or concerns, provided that people living or working nearby are not alarmed by your presence. If you are organising a survey which is intensive over a small area or requires frequent repeat visits, or a survey that will require observation over a few days in the same place, consult the relevant land manager(s) about any concerns they might have and tell them about what you are surveying, for what purpose and for how long. If the survey requires any equipment or instruments to be installed, seek the permission of the relevant land managers.”
Information on land access can be found at the following sources:
- Land Reform Act 2003 (Scotland), with guidance as per the Scottish Outdoor Access Code: see 3.64 ‘Undertaking surveys’.
- See also ‘Best practice guidance for ecological survey work in the Scottish uplands’ (PDF).
Ringers in Scotland should carry out their activities noting the legislation and guidance above, ensuring that access to land is lawful. The BTO advises that ringers should seek to contact the landowner/manager wherever practical and reasonable in order to explain what they intend to do and why, and to avoid any possible duplication of monitoring/disturbance with other ringers.
1.5.3 Ringing on designated sites or other protected areas
There are a number of protected site designations in Britain & Ireland. Any ringer wishing to undertake ringing activities on one of the following designated sites will require specific permission from the relevant Country Agency:
- Sites of Special Scientific Interest (SSSIs, ASSIs in Northern Ireland, NRAs in the Republic of Ireland)
- Special Protection Areas (SPAs)
- Special Areas of Conservations (SACs)
- Agency-managed National Nature Reserves (NNRs)
The location and (in most cases) the boundaries of designated sites can be identified in England, Scotland and Wales via the MAGIC map application, in Northern Ireland via the Natural Environment Map Viewer, in the Republic of Ireland via the NPWS Protected Sites map viewer and in the Isle of Man via the Isle of Man Government Protected Sites web page.
Note that in England, motorised vehicles must not be used on SSSIs, except on existing and established tracks or roads, unless permitted under section 28 of the 1981 Act as substituted by Schedule 9 to the Countryside and Rights of Way Act 2000.
SSSIs in England, Scotland and Wales
Before any ringing activity or nest-recording of Schedule 1 birds commences on Site of Special Scientific Interest, consent from the relevant Country Agency must be in place where the activity is likely to be considered an ORNEC (in England), an OLDSI (in Wales) or an ORC (in Scotland).
England
To find out if an activity is an ORNEC for a SSSI, use the designated sites system (DSS) to search for the site and download a list of ORNECs. Note that if an ORNEC for a site mentions the 'taking' of 'wild animals', this includes the taking of birds for ringing, and therefore consent will be required. If consent is required, the consent advice request form will need to be completed by the owner or occupier of the land, and returned to ProtectedSites@naturalengland.org.uk. The contact number for SSSI enquiries is 0300 060 3900.
In England, permit holders planning to undertake any ringing or nest recording activity authorised by this Schedule 1 Permit on a National Nature Reserve (NNR) must contact Natural England via ProtectedSites@naturalengland.org.uk in advance.
Scotland
In Scotland, information on designated site locations can be found in the SiteLink register. Any activities to be undertaken on a National Nature Reserve require permission from the NatureScot NNR Manager.
If an activity in any Special Protection Area, Special Area of Conservation, or Site of Special Scientific Interest require permission from the NatureScot Licensing Team, requests can be made by either the landowner / land manager or the ringers / nest recorder. If contact with NatureScot is initiated by the latter, the landowner / land manager will be informed when consent is granted.
Requests should be made by email to licensing@nature.scot (with BTO permit number in the subject line of the email), providing the following information:
- Name of designated site where activities are proposed
- Specific location of activities (minimum 6-figure OS grid reference)
- Details of all proposed activities
- Planned start and end dates of activities and each bird species being targeted.
Wales
If SSSI consent is required in Wales, the landowner / land manager should contact SSSI.notices@cyfoethnaturiolcymru.gov.uk. Note that in Wales, disturbance of Schedule 1 species is not considered to require consent, but other activities involved in nest recording or ringing (such as the use of a vehicle on a SSSI) may still require consent).
Activities on a National Nature Reserve require the prior written permission from NRW’s Regional Office in which the National Nature Reserve or SSSI is situated. Enquiries should be sent to the enquiries team (enquiries@naturalresourceswales.gov.uk) stating the specific location and grid reference of site along with the site name and county, and the reason for the enquiry.
Northern Ireland
Activities on a National Nature Reserve require written permission from the NI Environment Agency, Natural Heritage, Department Agriculture Environment and Rural Affairs, contact CDP@daera-ni.gov.uk, cc-ing in bcsgeneral@daera-ni.gov.uk
Other protected sites
For nature reserves run by other organisations (e.g. RSPB, Wildlife Trusts, National Trust, Ministry of Defence), ringers should seek permission from the appropriate member of their staff (note, this often requires approval at a higher level than the reserve warden but they may be a good place to start). If these sites are also ‘designated’ (as one of the list above) permission from the relevant Country Agency will also be needed.
There are also a number of specific areas where additional permission is needed.
The New Forest
Due to the complex pattern of designated land across the New Forest, anyone wishing to ring there should seek permission from King’s House (southernpermissions@forestryengland.uk). Generally ringing is only permitted by Forestry England on designated land where it forms part of a long-term study, adds value to knowledge of key species or can be used to guide management. General ringing requests are less likely to be permitted and the use of mist nets is only considered in special circumstances. On non-designated land, ringing and mist netting may be granted without too much issue but still require permission.
Elan Estates, Wales
Ringing in the Elan Estates, an area of some 70 square miles incorporating most or northwest Radnorshire, part of north Breconshire, east Cardiganshire and south Montgomeryshire, is by permit only, Any ringer wishing to carry out a study in any part of this Estate should contact the Elan Estate Office on: info@elanvalleytrust.org
Isles of Scilly
The Isles of Scilly are sensitive areas for ringing because of the general birding interest in rarities. The Scillies are owned by the Duchy of Cornwall and any requests to ring in these islands will require the agreement of the landowner and tenant/leaseholders.
1.5.4 Ringing on land owned by other organisations
RSPB reserves
In 2015, the RSPB updated and formalised its existing policy and procedures relating to bird ringing on RSPB reserves to ensure a consistent approach. Ringing is not appropriate for all reserves, for example in areas sensitive to disturbance, or in publicly visible areas which lack opportunities to engage with people and help them interpret what is happening. Accordingly, RSPB will only give permission to ring where the information collected is of high scientific value and relevance, or where there is a clear public engagement opportunity, and, in all cases, where the activity doesn’t impinge on the conservation objectives or visitors’ enjoyment of the reserve.
Projects that contribute to population monitoring, such as CES and RAS, are encouraged and other targeted projects with specified aims and a scientific research approach would also be considered. Unstructured ringing e.g. non-project ringing, or colour-ringing without a good resighting plan, is of lower conservation value and will not normally be permitted. It is important to talk to the reserve staff to understand the objectives of the reserve and therefore what additional benefits ringing can provide. By working with the reserve team, ringers can also understand what management is planned, which might influence decisions such as the location of net rides or other activities.
Applications to undertake ringing on RSPB reserves are considered on a case-by-case basis. There is an established process in place for assessing and authorising applications, which must be agreed by the reserves staff, regional management and the Reserves Ecology team. If a potential ringing project on a reserve is identified, ringers should think about the structure, timescale, location and conservation benefit it will bring. A conversation should be had early on with the site manager or warden who will advise whether any features of the reserve make the plans more difficult e.g. breeding Schedule 1 species. A written application should then be submitted to the reserve or regional office, allowing at least a couple of months for a decision to be made (longer if submitting a complex research proposal). Risk assessments will be needed and all data collected must be shared with the reserve.
Permission is also required to nest record on RSPB reserves. This is considered research and so, as with ringing, applications are considered by the regional reserves management team, including the Reserves Ecologist. An initial conversation should therefore be had with the site manager or warden of the reserve and an application made at least two months in advance of when needed.
Where an RSPB reserve is managed by, but not owned by, the RSPB, landowner permission will also be required. If ringing is to take place on designated land (SSSI, SPA etc.) the landowner must also obtain permission to ring from the relevant Country Agency.
Ministry of Defence land
The Ministry of Defence (MOD) Estate covers almost 2% of the UK land mass, including over 170 SSSIs, 130 of which also hold international or European designations. With access to these areas often restricted, many of these sites are unspoilt and remote, making them potentially of interest to ringers and nest recorders.
The majority of MOD land is available, with permission, for ringers and nest recorders to access, but there may be a few exceptions including some sites that are completely closed for security reasons. There are no restrictions on the type of ringing or nest recording that can be undertaken on MOD land, providing it doesn’t prove too resource-heavy, for example in relation to security guarding or administration. Ringer numbers are limited on each site though, so additional requests for a site where ringing already takes place would be looked at on a site-by-site basis, or for specific projects or species.
Any ringers or nest recorders who wish to access MOD land should initially contact the Conservation Group Team (DIO-ConservationGroups@mod.gov.uk) to identify the site or the project for which permission is being sought. The Team will then assist with facilitating permissions. It should be noted, however, that the ultimate decision as to whether access is granted lies with the Head of Establishment, i.e. the person responsible for the site itself. To feed into the environmental aspect of the Defence Estate, anybody ringing on MOD land requires an MOD ringing permit (in addition to their BTO permit) that needs to be renewed annually; permits run from 1 April to 31 March. Prior to the permit being renewed, ringers must have submitted copies of all recoveries, and a report containing (at the very least) an annual ringing totals list, to the Conservation Group Team. Nest recorders are not issued with a permit, but are subject to the same rules as ringers and so also need to obtain access permission centrally; a nest-recording report is also requested to help the MOD identify trends or influence future management on site.
There may be ringers operating on MOD land, with local permissions in place, who do not have a current MOD ringing permit. If any ringers are in this position, please get in touch with the MOD Conservation Group Team to arrange for a permit to be issued by emailing: DIOConservationGroups@mod.gov.uk
***THE FOLLOWING SECTIONS ARE BEING REVIEWED AND MAY BE UPDATED, BUT THE GUIDANCE BELOW IS STILL CURRENT***
1.5.5 Ringing near Bird Observatories
Ringers are asked to regard areas in the immediate vicinity of recognised Bird Observatories (normally up to about 1 km) as reserved for the exclusive use of the Observatory concerned and to refrain from using personal rings there, unless permission has been granted by the observatory.
***END OF SECTION UNDER REVIEW***
1.5.6 Ringing abroad
BTO rings may be used abroad in countries where there is no operating National Scheme, there is not another non-local ringing scheme already in operation in that country and rings from another country have not been used there regularly in the past. Ringers should ensure that written permission has been secured from the appropriate local authorities to ring in the country. Contact details for other ringing schemes can be found on the EURING website.
For information about using Special Methods abroad, see Special Methods.
[1] D rings are no longer supplied. If available D rings can still be used for species marked D2=D but may not be used on species marked D2 only. Similarly, Fc rings may be used on species which take an F ring, but Fv rings must not be used on species that take an Fc ring. Old supples of Ma and Mc may be used on swans.






